Serial Communications Module For Evaluation Kits
Analog Devices
RSS
Sample
Przejdź do sklepu »
- Darmowa próbka
- MPN:
- DS3900
- Producent:
- ANALOG DEVICES
- Dodany do bazy:
- Ostatnio widziany:
Sugerowane produkty dla ds3900
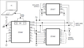
The DS3900 provides bidirectional communication with 2-wire and 3-wire devices using a PC's serial port. In addition, it can also be used as a general-purpose digital I/O interface with 11 I/O signals that can evaluate a wide variety of ICs.
The DS3900 is intended for evaluation purposes only.
Applications
* Building Test Software for Systems Containing 2-Wire or 3-Wire Devices * Communicating with ICs that Require up to 11 I/O Signals * Evaluating 2-Wire and 3-Wire Devices * Prototyping 2-Wire and 3-Wire Device Designs
Elecena nie prowadzi sprzedaży elementów elektronicznych, ani w niej nie pośredniczy.
Produkt pochodzi z oferty sklepu Analog Devices