10MHz to 51.84MHz TCXO
Analog Devices
RSS
Sample
- Darmowa próbka
- MPN:
- DS4026
- Producent:
- ANALOG DEVICES
- Dodany do bazy:
- Ostatnio widziany:
Sugerowane produkty dla ds4026
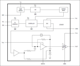
The DS4026 is a temperature-compensated crystal oscillator (TCXO) that provides ±1ppm frequency stability over the -40°C to +85°C industrial temperature range. The DS4026 is also available in Stratum 3 versions (see the Ordering Information—Stratum 3 table in the full data sheet). Each device is factory calibrated over temperature to achieve the ±1ppm frequency stability. Standard frequencies for the device include 10, 12.8, 19.44, 20, 38.88, 40, and 51.84MHz. Contact the factory for custom frequencies.
The DS4026 provides excellent phase-noise characteristics. The output is a push-pull CMOS square wave with symmetrical rise and fall times. In addition, the DS4026 is designed to provide a maximum frequency deviation of less than ±4.6ppm over 20 years. The device also provides an I²C interface to allow pushing and pulling of the output frequency by a minimum of ±8ppm (±5ppm for 10MHz) with typical 1ppb resolution.
The DS4026 implements a temperature-to-voltage conversion with a nonlinear relationship. The output from the temperature-to-voltage converter is used to drive the voltage-controlled crystal oscillator to compensate for frequency change.
The device implements an on-chip temperature sensor lookup table, and a digital-to-analog converter (DAC) to adjust the frequency. An I²C interface used to communicate with the DS4026 performs temperature readings and frequency push-pull.
Applications
* Reference Clock Generation * Telecom/Datacom/SatCom * Test and Measurement * Wireless
* ±1ppm Frequency Accuracy Over -40°C to +85°C
* Standard Frequencies: 10, 12.8, 19.44, 20, 38.88, 40, 51.84MHz
* Stratum 3 Frequencies: 10, 12.8, 19.2, 20MHz
* Maximum ±4.6ppm Deviation Over 20 Years
* Minimum ±8ppm (±5ppm for 10MHz) Digital Frequency Tuning Through I²C Interface
* Surface-Mount 16-Pin SO Package
* Pb Free/RoHS Compliant
Elecena nie prowadzi sprzedaży elementów elektronicznych, ani w niej nie pośredniczy.
Produkt pochodzi z oferty sklepu Analog Devices