elecena.pl

Two-/Four-Channel, I²C, 7-Bit Sink/Source Current DAC

Analog Devices

Two-/Four-Channel, I²C, 7-Bit Sink/Source Current DAC RSS Sample
  • Darmowa próbka
MPN:
DS4424
Producent:
ANALOG DEVICES
Dodany do bazy:
Ostatnio widziany:
Zmiana ceny:
-100% (17.01.2025)
Poprzednia cena:
1.21

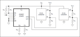
The DS4422 and DS4424 contain two or four I²C programmable current DACs that are each capable of sinking and sourcing current up to 200μA. Each DAC output has 127 sink and 127 source settings that are programmed using the I²C interface. The current DAC outputs power up in a high-impedance state.

Applications

* Adjustable Current Sink or Source * Power-Supply Adjustment * Power-Supply Margining

* Two (DS4422) or Four (DS4424) Current DACs

* Full-Scale Current 50µA to 200µA

* Full-Scale Range for Each DAC Determined by External Resistors

* 127 Settings Each for Sink and Source Modes

* I²C-Compatible Serial Interface

* Two Address Input Pins Allow Four Devices on Same I²C Bus

* Low Cost

* Small Package (14-Pin, 3mm x 3mm TDFN)

* -40°C to +85°C Temperature Range

* 2.7V to 5.5V Operating Range

Elecena nie prowadzi sprzedaży elementów elektronicznych, ani w niej nie pośredniczy.

Produkt pochodzi z oferty sklepu