elecena.pl

CPU Supervisor with Nonvolatile Memory and Programmable I/O

Analog Devices

CPU Supervisor with Nonvolatile Memory and Programmable I/O RSS Sample
  • Darmowa próbka
MPN:
DS4510
Producent:
ANALOG DEVICES
Dodany do bazy:
Ostatnio widziany:
Zmiana ceny:
-100% (20.01.2025)
Poprzednia cena:
1.66

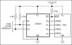
The DS4510 is a CPU supervisor with integrated 64-byte EEPROM memory and four programmable, nonvolatile (NV) I/O pins. It is configured with an industry-standard I²C interface using either fastmode (400kbps) or standard-mode (100kbps) communication. The I/O pins can be used as general-purpose I²C-to-parallel I/O expander with unlimited read/write capability. EEPROM registers allow the power-on value of the I/O pins to be adjusted to keep track of the system's state through power cycles, and the CPU supervisor's timer can be adjusted between 125ms and 1000ms to meet most any application need.

Applications

* Cell Phones * Industrial Controls * PC Peripherals * PDAs * RAM-Based FPGA Bank Switching for Multiple Profiles

* Accurate 5%, 10%, or 15% 5V Power-Supply Monitoring

* Programmable Reset Timer Maintains Reset After VCC Returns to an In-Tolerance Condition

* Four Programmable, NV, Digital I/O Pins with Selectable Internal Pullup Resistor

* 64 Bytes of User EEPROM

* Reduces Need for Discrete Components

* I²C-Compatible Serial Interface

* 10-Pin µSOP Package

Elecena nie prowadzi sprzedaży elementów elektronicznych, ani w niej nie pośredniczy.

Produkt pochodzi z oferty sklepu