elecena.pl

IC and JTAG Nonvolatile 9-Bit I/O Expander Plus Memory

Analog Devices

IC and JTAG Nonvolatile 9-Bit I/O Expander Plus Memory RSS Sample
  • Darmowa próbka
MPN:
DS4550
Producent:
ANALOG DEVICES
Dodany do bazy:
Ostatnio widziany:
Zmiana ceny:
-100% (17.01.2025)
Poprzednia cena:
2.95

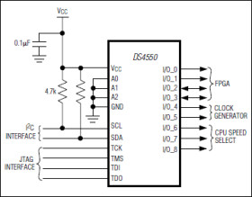
The DS4550 is a 9-bit, nonvolatile (NV) I/O expander with 64 bytes of NV user memory controlled by either an I2C-compatible serial interface or JTAG port. The DS4550 offers a digitally programmable alternative to hardware jumpers and mechanical switches that are being used to control digital logic nodes. Each I/O pin is independently configurable. The outputs are open drain with selectable pullups. Each output has the ability to sink up to 16mA, and since the device is NV, it powers up in the desired state allowing it to control digital logic inputs immediately on powerup without having to wait for the host CPU to initiate control.

Applications

* Network Storage * PC Peripherals * RAM-Based FPGA Bank Switching for Multiple Profiles * Routers/Switches * Selecting Between Boot Flash * Servers * Setting ASIC Configurations/Profiles * Telecom Equipment

* Programmable Replacement for Mechanical Jumpers and Switches

* Nine NV Inputs/Outputs

* 64-Byte NV User Memory (EEPROM)

* I2C-Compatible Serial Interface and JTAG

* Up to 8 Devices can be Multidropped on the Same I²C Bus

* Open-Drain Outputs with Configurable Pullups

* Outputs Capable of Sinking 16mA

* Low Power Consumption

* Wide Operating Voltage Range: 2.7V to 5.5V

* Operating Temperature Range: -40°C to +85°C

Elecena nie prowadzi sprzedaży elementów elektronicznych, ani w niej nie pośredniczy.

Produkt pochodzi z oferty sklepu