elecena.pl

8-/4-Channel, ±V Multirange Inputs, Serial 14-Bit ADCs

Analog Devices

8-/4-Channel, ±V Multirange Inputs, Serial 14-Bit ADCs RSS Sample
  • Darmowa próbka
MPN:
MAX1034
Producent:
ANALOG DEVICES
Dodany do bazy:
Ostatnio widziany:
Zmiana ceny:
-100% (21.01.2025)
Poprzednia cena:
8.51

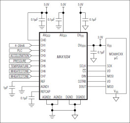
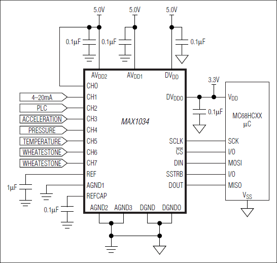
The MAX1034/MAX1035 multirange, low-power, 14-bit, successive-approximation, analog-to-digital converters (ADCs) operate from a single +5V supply and achieve throughput rates up to 115ksps. A separate digital supply allows digital interfacing with 2.7V to 5.25V systems using the SPI-/QSPI™-/MICROWIRE®-compatible serial interface. Partial power-down mode reduces the supply current to 1.3mA (typ). Full power-down mode reduces the power-supply current to 1µA (typ).

The MAX1034 provides eight (single-ended) or four (true differential) analog input channels. The MAX1035 provides four (single-ended) or two (true differential) analog input channels. Each analog input channel is independently software programmable for seven single-ended input ranges (0V to +VREF/2, -VREF/2 to 0V, 0V to +VREF, -VREF to 0V, ±VREF/4, ±VREF/2, and ±VREF), and three differential input ranges (±VREF/2, ±VREF, ±2 x VREF).

An on-chip +4.096V reference offers a small convenient ADC solution. The MAX1034/MAX1035 also accept an external reference voltage between 3.800V and 4.136V.

The MAX1034 is available in a 24-pin TSSOP package and the MAX1035 is available in a 20-pin TSSOP package. Each device is specified for operation from -40°C to +85°C. Applications

* Avionics * Data Acquisition Systems * Industrial Control Systems * Robotics

* Software-Programmable Input Range for Each Channel

* Single-Ended Input Ranges

* 0V to +VREF/2, -VREF/2 to 0V, 0V to +VREF, -VREF to 0V, ±VREF/4, ±VREF/2, and ±VREF

* Differential Input Ranges

* ±VREF/2, ±VREF, and ±2 x VREF

* Eight Single-Ended or Four Differential Analog Inputs (MAX1034)

* Four Single-Ended or Two Differential Analog Inputs (MAX1035)

* ±6V Overvoltage Tolerant Inputs

* Internal or External Reference

* 115ksps Maximum Sample Rate

* Single +5V Power Supply

* 20-/24-Pin TSSOP Package

Elecena nie prowadzi sprzedaży elementów elektronicznych, ani w niej nie pośredniczy.

Produkt pochodzi z oferty sklepu