14-Bit ADC, 200ksps, +5V Single-Supply with Reference
Analog Devices
RSS
Sample
- Darmowa próbka
- MPN:
- MAX1143
- Producent:
- ANALOG DEVICES
- Dodany do bazy:
- Ostatnio widziany:
Sugerowane produkty dla max1143
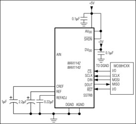
The MAX1142/MAX1143 are 200ksps, 14-bit ADCs. These serially interfaced ADCs connect directly to SPI, QSPI, and MICROWIRE devices without external logic. They combine an input scaling network, internal track/hold, a clock, +4.096V reference, and three general-purpose digital output pins (for external multiplexer or PGA control) in a 20-pin SSOP package. The excellent dynamic performance (SINAD > 81dB), high-speed (200ksps), and low power (7.5mA) of these ADCs, make them ideal for applications such as industrial process control, instrumentation, and medical applications. The MAX1142 accepts input signals of 0 to +12V (unipolar) or ±12V (bipolar), while the MAX1143 accepts input signals of 0 to +4.096V (unipolar) or ±4.096V (bipolar). Operating from a single +4.75V to +5.25V analog supply and a +4.75V to +5.25V digital supply, power-down modes reduce current consumption to 1mA at 10ksps and further reduce supply current to less than 20µA at slower data rates. A serial strobe output (SSTRB) allows direct connection to the TMS320-family of digital signal processors. The MAX1142/MAX1143 user can select either the internal clock, or an external serial-interface clock for the ADC to perform analog-to-digital conversions.
The MAX1142/MAX1143 feature internal calibration circuitry to correct linearity and offset errors. On-demand calibration allows the user to optimize performance. Three user-programmable logic outputs are provided for the control of an 8-channel MUX or a PGA.
Applications
* Data Acquisition
* 200ksps (bipolar) and 150ksps (unipolar) Sampling ADC
* 14-Bits, No Missing Codes
* 1LSB INL Guaranteed
* 81dB (min) SINAD
* +5V Single-Supply Operation
* Low Power Operation, 7.5mA (Unipolar Mode)
* 2.5µA Shutdown Mode
* Software-Configurable Unipolar & Bipolar Input Ranges
* 0 to +12V and ±12V (MAX1142)
* 0 to +4.096V and ±4.096V (MAX1143)
* Internal or External Reference
* Internal or External Clock
* SPI/QSPI/MICROWIRE-Compatible Wire Serial Interface
* Three User-Programmable Logic Outputs
* Small 20-Pin SSOP Package
Elecena nie prowadzi sprzedaży elementów elektronicznych, ani w niej nie pośredniczy.
Produkt pochodzi z oferty sklepu Analog Devices