elecena.pl

Four-Channel, Standard-Definition Video Filters

Analog Devices

Four-Channel, Standard-Definition Video Filters RSS Sample
  • Darmowa próbka
MPN:
MAX11504
Producent:
ANALOG DEVICES
Dodany do bazy:
Ostatnio widziany:

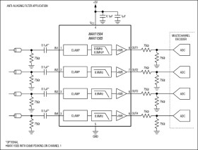
The MAX11504/MAX11505 integrated filters offer four channels of 5th order filters for standard-definition video and include +6dB output buffers on each channel. These video filters are ideal for anti-aliasing and DAC smoothing in applications such as set-top boxes, security systems, digital video recorders (DVRs), DVD players, and personal video recorders.

The MAX11504/MAX11505 video inputs feature a transparent clamp compatible with AC- and DC-coupled input signals and allow DAC outputs to be directly coupled. The 5th order filters provide a bandwidth of 8.6MHz (typical). The MAX11504 offers a flat passband response on all channels. The MAX11505 offers a 0.8dB peaking passband response on Channel 1, resulting in a bandwidth of 8.9MHz (typical) and a flat passband response on all other channels.

Each channel includes an output buffer with a gain of +6dB capable of driving a full 2VP-P video signal into two standard 150Ω (75Ω back terminated) video loads. The buffers drive either AC- or DC-coupled loads and assure a blanking level below 1V after the back-match resistor.

The MAX11504/MAX11505 operate from a single +5V supply and are available in the 0°C to +70°C commercial temperature range. These devices are available in small 10-pin µMAX® packages.

Applications

* Digital Video Recorders * DVD Players * Personal Video Recorders * SDTV * Security Video Systems * Set-Top Boxes * Video On-Demand

* Four-Channel 5th Order Filter for Standard-Definition Video

* +6dB Output Buffers

* Transparent Input Clamp

* AC- or DC-Coupled Inputs

* AC- or DC-Coupled Outputs

* Output Buffers Can Drive Two Standard 150Ω Video Loads

* 12kV HBM ESD Protection on Outputs

* Flat Passband Response (MAX11504)

* 0.8dB Peaking Passband Response on Channel 1 (MAX11505)

* Single +5V Power Supply

* Small 10-Pin µMAX Package

Elecena nie prowadzi sprzedaży elementów elektronicznych, ani w niej nie pośredniczy.

Produkt pochodzi z oferty sklepu