elecena.pl

3V, 400ksps, 4/8 Channel, 8-Bit ADCs with 1µA Power Down

Analog Devices

3V, 400ksps, 4/8 Channel, 8-Bit ADCs with 1µA Power Down RSS Sample
  • Darmowa próbka
MPN:
MAX117
Producent:
ANALOG DEVICES
Dodany do bazy:
Ostatnio widziany:
Zmiana ceny:
-100% (18.01.2025)
Poprzednia cena:
7.22

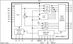
The MAX113/MAX117 are microprocessor-compatible, 8-bit, 4-channel and 8-channel analog-to-digital converters (ADCs). They operate from a single +3V supply and use a half-flash technique to achieve a 1.8µs conversion time (400ksps). A power-down pin (active-low PWRDN) reduces current consumption to 1µA typical. The devices return from power-down mode to normal operating mode in less than 900ns, allowing large supply-current reductions in Burst Mode® applications. (In Burst Mode, the ADC wakes up from a low-power state at specified intervals to sample the analog input signals.) Both converters include a track/hold, enabling the ADC to digitize fast analog signals.

Microprocessor (µP) interfaces are simplified because the ADC can appear as a memory location or I/O port without external interface logic. The data outputs use latched, three-state buffer circuitry for direct connection to an 8-bit parallel µP data bus or system input port. The MAX113/MAX117 input/reference configuration enables ratiometric operation.

The 4-channel MAX113 is available in a 24-pin DIP or SSOP. The 8-channel MAX117 is available in a 28-pin DIP or SSOP. For +5V applications, refer to the MAX114/MAX118 data sheet.

Applications

* Battery-Powered Applications * Communication Systems * Portable Equipment * Remote Data Acquisition * System-Health Monitoring

* +3.0V to +3.6V Single-Supply Operation

* 4 (MAX113) or 8 (MAX117) Analog Input Channels

* Low Power:

* 1.5mA (operating mode)

* 1µA (power-down mode)

* Total Unadjusted Error < 1LSB

* Fast Conversion Time: 1.8µs per Channel

* No External Clock Required

* Internal Track/Hold

* Ratiometric Reference Inputs

* Internally Connected 8th Channel Monitors Reference Voltage (MAX117)

Elecena nie prowadzi sprzedaży elementów elektronicznych, ani w niej nie pośredniczy.

Produkt pochodzi z oferty sklepu