Battery Manager
Analog Devices
RSS
Sample
- Darmowa próbka
- MPN:
- MAX1259
- Producent:
- ANALOG DEVICES
- Dodany do bazy:
- Ostatnio widziany:
- Zmiana ceny:
- -100% (21.01.2025)
- Poprzednia cena:
- 5.26
Sugerowane produkty dla ds1259
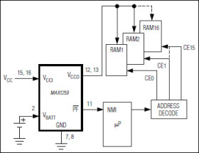
The MAX1259 battery manager provides backup-battery switching for CMOS RAM, microprocessors, or other low-power logic ICs. It automatically switches to the backup battery when the primary power supply is interrupted. Low-loss switches guarantee an input-to-output differential of only 200mV while supplying 250mA from the primary power supply or 15mA from the battery.
Battery discharge during shipping does not occur in the MAX1259, since the backup battery can be disconnected by strobing the RST input.
A battery-fail output signal indicates when the backup battery is below +2V, and a power-fail output signal indicates when the primary power supply is low. The MAX1259 monitors the backup battery, warns of impending power failures, and switches the memory to the battery when failures occur. The MAX1259 is pin-compatible with the DS1259, but consumes three times less supply current. Commercial, extended, and military temperature range devices are available.
Applications
* Battery Backup for CMOS RAM * Computers * Controllers * Uninterruptible Power Supplies
* Switches to Backup Battery if Power Fails
* Consumes Less than 100nA of Battery Current
* Power-Fail Output Signals Primary Power-Supply Loss
* Battery Monitor Indicates Low Battery
* Battery Can Be Disconnected to Prevent Discharge During Shipping
* Battery Automatically Reconnected when VCC is Applied
* Pin-Compatible with the DS1259
* Supply Current Three Times Lower than DS1259
* Available in Extended-Industrial and Military Temperature Ranges
Elecena nie prowadzi sprzedaży elementów elektronicznych, ani w niej nie pośredniczy.
Produkt pochodzi z oferty sklepu Analog Devices