elecena.pl

±60V Fault-Protected LIN Transceivers

Analog Devices

±60V Fault-Protected LIN Transceivers RSS Sample
  • Darmowa próbka
MPN:
MAX13021
Producent:
ANALOG DEVICES
Dodany do bazy:
Ostatnio widziany:
Zmiana ceny:
-100% (20.01.2025)
Poprzednia cena:
3.32

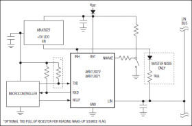
The MAX13020/MAX13021 ±60V fault-protected low-power local interconnect network (LIN) transceivers are ideal for use in automotive network applications where high reliability is required. The devices provide the interface between the LIN master/slave protocol controller, and the physical bus described in the LIN 2.0 specification package and SAE J2602 specification. The devices are intended for in-vehicle subnetworks with a single master and multiple slaves.

The extended fault-protected voltage range of ±60V on the LIN bus line allows for use in +12V, +24V, and +42V automotive applications. The devices allow communication up to 20kbaud, and include slew-rate limited transmitters for enhanced electromagnetic emissions (EME) performance. The devices feature a low-power 4µA sleep mode and provide wake-up source detection.

The MAX13020 is a pin-to-pin replacement and is functionally compatible with the Philips TJA1020. The MAX13021 includes enhanced bus dominant clamping fault management for reduced quiescent current during LIN bus shorts to GND. The MAX13020/MAX13021 are available in the 8-pin SO package, and operate over the -40°C to +125°C automotive temperature range.Applications

* +12V and +42V Automotive * +24V Heavy Truck and Bus

* MAX13020 is a Pin-to-Pin Upgrade for TJA1020

* ESD Protection

* ±12kV Human Body Model (LIN)

* ±4kV Contact Discharge (LIN, NWAKE, BAT)

* LIN 2.0/SAE J2602 Compatible

* Slew-Rate Limited Transmitter for Low Electromagnetic Emissions (EME)

* Robust Electromagnetic Immunity (EMI)

* Passive Behavior in Unpowered State

* TXD Dominant Timeout Function

* LIN Bus Dominant Management (MAX13021 Only)

* Input Levels Compatible with +3.3V and +5V Controllers

* Integrated 30kΩ Termination Resistor for Slave Applications

* Low 4µA Sleep Mode with Local and Remote Wake-Up Detection

* Wake-Up Source Recognition

* Thermal Shutdown

Elecena nie prowadzi sprzedaży elementów elektronicznych, ani w niej nie pośredniczy.

Produkt pochodzi z oferty sklepu