elecena.pl

Dual, 12-Bit, 1.25Msps, Simultaneous-Sampling ADCs with Serial Interface

Analog Devices

Dual, 12-Bit, 1.25Msps, Simultaneous-Sampling ADCs with Serial Interface RSS Sample
  • Darmowa próbka
MPN:
MAX1383
Producent:
ANALOG DEVICES
Dodany do bazy:
Ostatnio widziany:
Zmiana ceny:
-100% (19.01.2025)
Poprzednia cena:
33.50

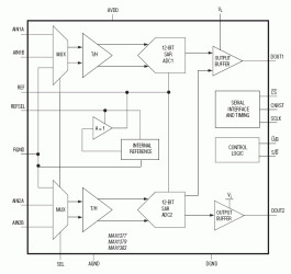
The MAX1377/MAX1379/MAX1383 feature two simultaneous-sampling, low-power, 12-bit ADCs with serial interface and internal voltage reference. Fast sampling rate, low power dissipation, and excellent dynamic performance make the MAX1377/MAX1379/MAX1383 ideal for industrial process control, motor control, and RF applications.

Conversion results are available through a SPI™-/QSPI™-/MICROWIRE™-/DSP-compatible interface with independent serial digital outputs for each channel. The serial outputs allow twice as much data to be transferred at the given clock rate. The conversion results for both ADCs can also be output on a single digital output for microcontrollers (µCs) and DSPs with only a single serial input available.

The MAX1377 operates from a 2.7V to 3.6V analog supply and the MAX1379/MAX1383 operate from a 4.75V to 5.25V analog supply. A separate 1.8V to AVDD digital supply allows interfacing to low voltage logic without the use of level translators.

Two power-down modes, partial and full, allow the MAX1377/MAX1379 and MAX1383 (full power-down only) to save power between conversions. Partial power-down mode reduces the supply current to 2mA while leaving the reference enabled for quick power-up. Full powerdown mode reduces the supply current to 1µA.

The MAX1377/MAX1379 inputs accept voltages between zero and the reference voltage or ±VREF/2. The MAX1383 offers an input voltage range of ±10V, which is ideal for industrial and motor-control applications. The input to each of the ADCs supports either a true-differential input or two single-ended inputs.

The MAX1377/MAX1379/MAX1383 are available in a 20-pin TQFN package, and are specified for the automotive (-40°C to +125°C) temperature range.

Applications

* Bill Validation * Communications * Data Acquisition * Motor Control * Portable Instruments

* Dual, Simultaneous-Sampling, 12-Bit Successive Approximation Register (SAR) ADCs

* 2 x 2 Mux Inputs or Two Differential Inputs

* 1.25Msps Sampling Rate per ADC

* Internal or External Reference

* Excellent Dynamic Performance

* 70dB SINAD (MAX1377)

* 71dB SINAD (MAX1379/MAX1383)

* 84dBc/SFDR

* 1MHz Full-Linear Bandwidth

* 2.7V to 3.6V Low-Power Operation (MAX1377)

* 50mW (Normal Operation)

* 6mW (Partial Power-Down)

* 3µW (Full Power-Down)

* 4.75V to 5.25V Low-Power Operation (MAX1379)

* 90mW (Normal Operation)

* 10mW (Partial Power-Down)

* 5µW (Full Power-Down)

* 4.75V to 5.25V Low-Power Operation (MAX1383)

* 280mW (Normal Operation)

* 2.5µW (Full Power-Down)

* 20MHz, SPI-Compatible, 3-Wire Serial Interface User-Selectable Single (0.625Msps max) or Dual Outputs (1.25Msps max)

* Input Range: ±10V (MAX1383), 0—VREF or ±VREF/2 (MAX1377/MAX1379)

* Small 20-Pin TQFN Package

Elecena nie prowadzi sprzedaży elementów elektronicznych, ani w niej nie pośredniczy.

Produkt pochodzi z oferty sklepu