elecena.pl

Low-Power, 16-Bit Multichannel DAS with Internal Reference, 10-Bit DACs, and RTC

Analog Devices

Low-Power, 16-Bit Multichannel DAS with Internal Reference, 10-Bit DACs, and RTC RSS Sample
  • Darmowa próbka
MPN:
MAX1407
Producent:
ANALOG DEVICES
Dodany do bazy:
Ostatnio widziany:
Zmiana ceny:
-100% (18.01.2025)
Poprzednia cena:
11.03

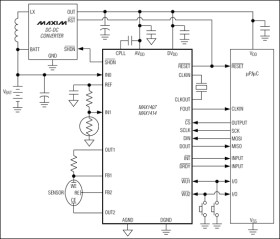
The MAX1407/MAX1408/MAX1409/MAX1414 are low-power, general-purpose, multichannel data-acquisition systems (DAS). These devices are optimized for low-power applications. All the devices operate from a single +2.7V to +3.6V power supply and consume a maximum of 1.15mA in Run mode and only 2.5µA in Sleep mode.

The MAX1407/MAX1408/MAX1414 feature a differential 8:1 input multiplexer to the ADC, a programmable three-state digital output, an output to shutdown an external power supply, and a data ready output from the ADC. The MAX1408 has eight auxiliary analog inputs, while the MAX1407/MAX1414 include four auxiliary analog inputs and two 10-bit force/sense DACs. The MAX1414 features a 50mV trip threshold for the signal-detect comparator while the others have a 0mV trip threshold. The MAX1409 is a 20-pin version of the DAS family with a differential 4:1 input multiplexer to the ADC, one auxiliary analog input, and one 10-bit force/sense DAC.

The MAX1407/MAX1408/MAX1414 are available in space-saving 28-pin SSOP packages, while the MAX1409 is available in a 20-pin SSOP package.

Applications

* Automated Test Equipment (ATE) * Data Acquisition * Industrial Control Systems * Medical Instruments * Portable Equipment * Robotics

* +2.7V to +3.6V Supply Voltage Range in Standby, Idle, and Run Mode (Down to 1.8V in Sleep Mode)

* 1.15mA Run Mode Supply Current

* 2.5µA Sleep Mode Supply Current (Wake-Up, RTC, and Voltage Monitor Active)

* Multichannel 16-Bit Sigma-Delta ADC

* ±1.5 LSB (typ) Integral Nonlinearity

* 30Hz or 60Hz Continuous Conversion Rate

* Buffered or Unbuffered Mode

* Gain of +1/3, +1, or +2V/V

* Unipolar or Bipolar Mode

* On-Chip Offset Calibration

* 10-Bit Force/Sense DACs

* Buffered 1.25V, 18ppm/°C (typ) Bandgap Reference Output

* SPI™/QSPI™ or MICROWIRE™-Compatible Serial Interface

* System Support Functions

* RTC (Valid til 9999) and Alarm

* High-Frequency PLL Clock Output (2.4576MHz)

* +1.8V and +2.7V Active-Low RESET and Power-Supply Voltage Monitors

* Signal Detect Comparator

* Interrupt Generator (Active-Low INT and Active-Low DRDY)

* Three-State Digital Output

* Wake-Up Circuitry

* 28-Pin SSOP (MAX1407/MAX1408/MAX1414), 20-Pin SSOP (MAX1409)

Elecena nie prowadzi sprzedaży elementów elektronicznych, ani w niej nie pośredniczy.

Produkt pochodzi z oferty sklepu