Dual SPDT Negative Rail Analog Switch with ±V Capability
Analog Devices
RSS
Sample
- Darmowa próbka
- MPN:
- MAX14505A
- Producent:
- ANALOG DEVICES
- Dodany do bazy:
- Ostatnio widziany:
Sugerowane produkty dla max14505a
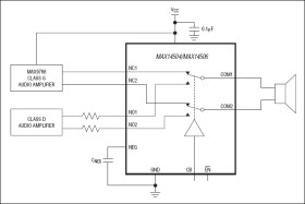
The MAX14504/MAX14505/MAX14505A/MAX14506 dual single-pole/double-throw (SPDT) audio switches feature negative signal capability that allows signals from -VCC to +VCC to pass without distortion. They feature high continuous current ratings of 550mA (continuous) and 850mA (pulsed). These analog switches have low on-resistance, low supply current, and operate from a single +2.3V to +5.5V supply.
The MAX14505/MAX14505A have internal shunt switches that discharge the audio amplifier AC-coupling capacitance at the normally open (NO) terminals. This reduces click-and-pop sounds that occur when switching audio signals between precharged points. The MAX14504/MAX14505/MAX14505A/MAX14506 control the switches with control bit, CB, and feature an enable input, active-low EN, that place COM in a high-impedance mode.
The MAX14504/MAX14505/MAX14505A/MAX14506 are fully specified to operate from a single +2.3V to +5.5V power supply. These devices are available in a 1.56mm x 2.14mm, 12-bump WLP package, and operate over the -40°C to +85°C extended temperature range.
Applications
* Cell Phones * MP3 Players * Portable Audio Equipment * Speaker Switching
* Distortion-Free Negative Signal Throughput from -VCC to +VCC
* Internal Shunt Switches Reduce Click/Pop (MAX14505/MAX14505A)
* Low On-Resistance 0.36Ω (typ)
* 1mΩ (typ) On-Resistance Flatness
* COM High Impedance for Active-Low EN = High
* Low 0.2µA (max) Shutdown Current (MAX14505A/MAX14506)
* +2.3V to +5.5V Single-Supply Voltage
* Small, 1.56mm x 2.14mm, 12-Bump WLP Package
Elecena nie prowadzi sprzedaży elementów elektronicznych, ani w niej nie pośredniczy.
Produkt pochodzi z oferty sklepu Analog Devices