Battery Switch with Four Enables
Analog Devices
RSS
Sample
- Darmowa próbka
- MPN:
- MAX14525
- Producent:
- ANALOG DEVICES
- Dodany do bazy:
- Ostatnio widziany:
Sugerowane produkty dla max14525
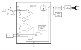
The MAX14525 features a low RON 35mΩ (typ) load switch with four unique enable inputs. The MAX14525 is ideal for disconnecting the lithium-ion (Li+) battery from the loads in portable devices such as cell phones. The MAX14525 operates from a +2.2V to +5.5V supply voltage.
The MAX14525 features an extremely low 0.8µA (typ) quiescent supply current to maximize battery life in portable devices. It is enabled from four possible inputs: external charger connection capable of high voltage up to +28V, travel adapter (TA), on key (ONK), factory mode enable (JIG), and switch enable (SEN). The SEN input is internally ANDed with the switched battery connection (IN).
The MAX14525 is available in a small 8-pin, 2mm x 2mm TDFN package and operates over the -40°C to +85°C extended temperature range.
Applications
* Cell Phones * Digital Cameras * GPS * PDAs * UMPC Computers
* Low 35mΩ (typ) RON Load Switch
* Ultra Low, 0.8µA (typ) Supply Current
* Four Enable Inputs:
* TA: +28V (max) Capable
* ONK: Accurate +3V Trigger Enable
* JIG: Factory Mode Enable
* SEN: Logically ANDed with IN
* Space-Saving 8-Pin, 2mm x 2mm TDFN Package
* Controlled Turn-On to Limit dI/dt Pulses Due to Lead Inductance
Elecena nie prowadzi sprzedaży elementów elektronicznych, ani w niej nie pośredniczy.
Produkt pochodzi z oferty sklepu Analog Devices