elecena.pl

Overvoltage Protectors with Reverse Bias Blocking

Analog Devices

Overvoltage Protectors with Reverse Bias Blocking RSS Sample
  • Darmowa próbka
MPN:
MAX14607
Producent:
ANALOG DEVICES
Dodany do bazy:
Ostatnio widziany:

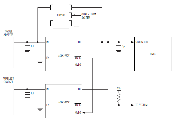
The MAX14606/MAX14607 overvoltage protection devices feature low 54mΩ (typ) on-resistance (RON) internal FETs and protect low-voltage systems against voltage faults up to +36V. When the input voltage exceeds the overvoltage threshold, the internal FET is turned off to prevent damage to the protected components.

The devices automatically choose the accurate internal trip thresholds. The internal OVLO are preset to typical 5.87V (MAX14606) or 6.8V (MAX14607).

The MAX14606/MAX14607 feature reverse bias blocking capability. Unlike other overvoltage protectors, when the MAX14606/MAX14607 are disabled, the voltage applied to OUT does not feed back into IN. These devices also feature thermal shutdown to protect against overcurrent events.

The MAX14606/MAX14607 are specified over the extended -40°C to +85°C temperature range, and are available in 9-bump WLP packages.

Applications

* Portable Media Players * Smart Phones * Tablets

* Protect High-Power Portable Devices

* Wide Operating Input Voltage Protection from +2.3V to +36V

* 3A Continuous Current Capability

* Integrated 54mΩ (typ) nMOSFET Switch

* Flexible Overvoltage Protection Design

* Easy Paralleling

* ACOK-bar Indicates Input Is in Range

* Preset Accurate Internal OVLO Thresholds

* 5.87V ±3% (MAX14606)

* 6.8V ±3% (MAX14607)

* Additional Protection Features Increase System Reliability

* Reverse Bias Blocking Capability

* Soft-Start to Minimize Inrush Current

* Internal 15ms Startup Debounce

* Thermal Shutdown Protection

* Save Space

* 9-Bump, 1.3mm x 1.3mm, WLP Package

Elecena nie prowadzi sprzedaży elementów elektronicznych, ani w niej nie pośredniczy.

Produkt pochodzi z oferty sklepu