Low-Power, Two-Channel Sensor Signal Processor
Analog Devices
RSS
Sample
- Darmowa próbka
- MPN:
- MAX1463
- Producent:
- ANALOG DEVICES
- Dodany do bazy:
- Ostatnio widziany:
Sugerowane produkty dla max1463
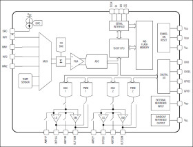
The MAX1463 is a highly integrated, low-power, two-channel sensor signal processor optimized for industrial and process control applications such as pressure sensing and compensation, RTD and thermal-couple linearization, weight sensing and classification, and remote process monitoring with limit indication.
The MAX1463 accommodates sensors with outputs ranging from 1mV/V to 1V/V and supports both programmable current and voltage sensor excitation. The MAX1463 provides amplification, calibration, signal linearization, and temperature compensation that enable an overall performance approaching the inherent repeatability of the sensor without requiring any external trim components.
Two 16-bit voltage output DACs and two 12-bit PWMs can be used to indicate each of the temperature-compensated sensor signals independently as a sum or difference signal, or user-defined relationship between each signal and temperature. Uncommitted op amps are available for buffering the DAC outputs, driving heavier external loads, or providing additional gain and filtering.
The MAX1463 incorporates a 16-bit CPU, user-programmable 4kB of FLASH program memory, 128 bytes of FLASH user information, one 16-bit ADC, two 16-bit DACs, two 12-bit PWM digital outputs, four Rail-to-Rail op amps, one SPI-compatible interface, two GPIOs, and one on-chip temperature sensor.
The MAX1463 operates from a single 5.0V supply and is packaged for automotive, industrial, and commercial temperature ranges in a 28-pin SSOP package.
Applications
* Calibrators and Controllers * GMR and MR Magnetic Direction Sensors * Pressure Sensor Signal Conditioning * Process Indicators * Thermocouple and RTD Linearization * Transducers and Transmitters * Weight Measurement Systems
Elecena nie prowadzi sprzedaży elementów elektronicznych, ani w niej nie pośredniczy.
Produkt pochodzi z oferty sklepu Analog Devices