elecena.pl

Ultra-Low On-Resistance and Compact Bidirectional Battery Switches

Analog Devices

Ultra-Low On-Resistance and Compact Bidirectional Battery Switches RSS Sample
  • Darmowa próbka
MPN:
MAX14634
Producent:
ANALOG DEVICES
Dodany do bazy:
Ostatnio widziany:

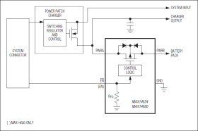
The MAX14634/MAX14680 bidirectional battery switches feature reverse blocking capability to isolate the battery from the system. These internal switches feature ultra-low 7mΩ (typ) on-resistance and operate from a +2.3V to +5.5V input voltage range, making these devices ideal battery-disconnect switches for high-capacity battery applications. The slew-rate controlled switches are also ideal for a large load capacitor as well as high-current load switching applications.

The devices are available in an ultra-small 12-bump (1.3mm x 1.7mm, 0.4mm pitch) WLP package. The tiny, low-profile package is suitable for space-limited portable device applications. The devices operate over the -40°C to +85°C extended temperature range. Applications

* Battery Isolators * Smartphone Battery Switches * Tablet PC Battery Switches

* Provide Efficient System Battery Switch

* Integrated FET for Bidirectional Blocking

* Ultra-Low 7mΩ (typ) RON

* Wide +2.3V to +5.5V Input Voltage Range

* Low Quiescent Current

* Save Space

* Integrated Pulldown and Logic Buffer Circuits

* 12-Bump, 1.3mm x 1.7mm, 0.4mm Pitch WLP Package

Elecena nie prowadzi sprzedaży elementów elektronicznych, ani w niej nie pośredniczy.

Produkt pochodzi z oferty sklepu