Dual USB Charger Adapter Emulator
Analog Devices
RSS
Sample
- Darmowa próbka
- MPN:
- MAX14667
- Producent:
- ANALOG DEVICES
- Dodany do bazy:
- Ostatnio widziany:
Sugerowane produkty dla max14667
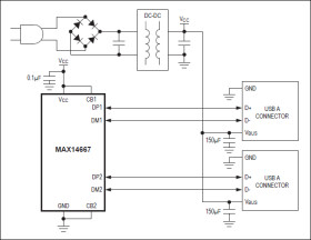
The MAX14667 is a dual USB charger adapter emulator with automatic host charger identification circuitry for USB dedicated chargers.
The device allows USB wall adapters, travel chargers, and other dedicated chargers to identify themselves as a USB dedicated charger to USB devices, an Apple charger to Apple products, and a Samsung Galaxy Tablet dedicated charger port to Samsung Galaxy Tablet devices.
The device features a control input that allows for charger mode selection. The MAX14667 supports USB Battery Charger (BC) revision 1.2 specification compliant devices, including all major brand USB devices from Samsung, Nokia, Blackberry, LG, Apple devices, and Samsung Galaxy devices in autodetection 1A or autodetection 2A modes.
The MAX14667 is available in an 8-pin (2.9mm x 1.6mm) SOT23 package, and is specified over the -40°C to +85°C extended temperature range. Applications
* Universal Charger Including iPod®/iPad®/iPhone® * USB Car Charger and Cigarette Lighter Adapter * USB Wall Charger and Travel Adapter
* Optimized for Charging Adapters
* Flexible Device and Adapter Connection Order
* Faster Charging
* Apple 2A Charging Capability
* Samsung Galaxy Tablet 2A Charging Capability
* Improved Charger Interoperability
* Meets New USB BC Revision 1.2 Specification
* Supports Samsung Galaxy Smartphones
* Backwards Compatible with Previous USB BC Revisions
* Meets China YD/T1591-2009 Charging Specification
* Greater User Flexibility
* CB Pins Control Charger Mode
* Saves Space on Board
* 2.9mm x 1.6mm, 8-Pin SOT23 Package
* High-ESD Human Body Model (HBM) Protection on DP and DM
Elecena nie prowadzi sprzedaży elementów elektronicznych, ani w niej nie pośredniczy.
Produkt pochodzi z oferty sklepu Analog Devices