Compact 6A Smart Power Path Selector
Analog Devices
RSS
Sample
- Darmowa próbka
- MPN:
- MAX14713
- Producent:
- ANALOG DEVICES
- Dodany do bazy:
- Ostatnio widziany:
Sugerowane produkty dla max14713
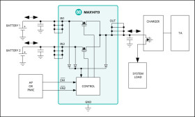
The MAX14713 compact 6A smart power path selector features a low, 11mΩ (typ) RON internal FET and provides the system power from two separate power sources. The device has two switches in SPDT configuration, with bidirectional current-blocking capability when the switch is off.
The MAX14713 features two individual enable inputs to control each power path. Each enable input controls the corresponding path as an independent switch. However, when both paths are enabled, the internal comparator controls the path based on the voltage at input nodes. The device also features an ultra-low supply current, in the operating or off states, for longer battery life.
The device is available in a 15-bump (1.2mm x 2.0mm) wafer-level package (WLP) and operates over the -40ºC to +85ºC extended temperature range.
Applications
* e-Readers * Smart Phones * Tablet PCs * Wearables
* Provides Robust Bidirectional Power Path
* Wide Operating Input Voltage: +1.6V to +5.5V
* 6A Continuous Current Capability
* Integrated Two 11mΩ (typ) MOSFET Switches
* Simple Power-Switch Design
* Individual Path Control
* Automatic Power Path Control
* Automatic Soft-Start
* Powered by IN1, IN2, or OUT
* Long Battery Life
* Ultra-Low Quiescent Supply Current 2.5μA (typ)
* Fast Switchover
* Optimum Soft-Start Feature
* Space-Saving Package
* 15-Bump 1.2mm x 2.0mm WLP
Elecena nie prowadzi sprzedaży elementów elektronicznych, ani w niej nie pośredniczy.
Produkt pochodzi z oferty sklepu Analog Devices