elecena.pl

Quad PCI Express Equalizer/Redriver

Analog Devices

Quad PCI Express Equalizer/Redriver RSS Sample
  • Darmowa próbka
MPN:
MAX14950
Producent:
ANALOG DEVICES
Dodany do bazy:
Ostatnio widziany:
Zmiana ceny:
-100% (21.01.2025)
Poprzednia cena:
14.84

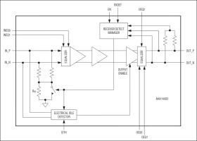
The MAX14950 is a quad equalizer/redriver designed to improve PCI Express® (PCIe) signal integrity by providing programmable input equalization at its receiver and programmable redrive circuitry. The output circuitry reestablishes deemphasis lost on the board and compensates for circuit-board loss. The device permits optimal placement of key PCIe components. The device is useful with stripline, microstrip printed circuits, and balanced 100Ω cable.

The device is tailored for PCIe and features electrical idle and receiver detection on each channel. It is optimized for PCIe Gen III (8.0GT/s) and Gen II (5.0GT/s) data rates, while still handling Gen I (2.5GT/s).

The MAX14950 is available in a small, lead-free, 42-pin (3.5mm x 9.0mm) TQFN package for optimal layout and minimal space requirements. The device is specified over the 0°C to +70°C operating temperature range.

Applications

* Communications Switchers * Desktop Computers/Notebook PCs * Servers * Storage

* Optimized for Generation III (8.0GT/s) and Generation II (5.0GT/s) with Generation I (2.5GT/s) Compatibility

* Receive Detection Permits Completely Transparent, Software-Free Operation

* Equalization Permits Placement of Up to 30in FR4

* PCIe Gen III (8.0GT/s)-Compliant Input/Output Return Loss

* Electrical Idle Detection

* Very Low Latency: 160ps (typ) Propagation Delay

* Random Jitter ≤ 0.5psRMS (typ)

* Deterministic Jitter ≤ 10.5psP-P (typ)

* Four-Level-Programmable Input Equalization

* Eight-Level-Programmable Output Emphasis

* On-Chip 50Ω Input/Output Terminations

* Single +3.3V Supply Operation

* ±5kV Human Body Model (HBM) Protection On All Pins

* Space-Saving: 3.5mm x 9.0mm TQFN Package

* Pin Compatible with MAX4950 PCIe Generation II Redriver/Equalizer

Elecena nie prowadzi sprzedaży elementów elektronicznych, ani w niej nie pośredniczy.

Produkt pochodzi z oferty sklepu