elecena.pl

1A, 4.5V to 40V Input Buck Converters with 50mA Auxiliary LDO Regulators

Analog Devices

1A, 4.5V to 40V Input Buck Converters with 50mA Auxiliary LDO Regulators RSS Sample
  • Darmowa próbka
MPN:
MAX15017
Producent:
ANALOG DEVICES
Dodany do bazy:
Ostatnio widziany:

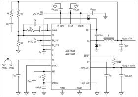
The MAX15014–MAX15017 combine a step-down DC-DC converter and a 50mA, low-quiescent-current low-dropout (LDO) regulator. The LDO regulator is ideal for powering always-on circuitry. The DC-DC converter input voltage range is 4.5V to 40V for the MAX15015/MAX15016, and 7.5V to 40V for the MAX15014/MAX15017.

The DC-DC converter output is adjustable from 1.26V to 32V and can deliver up to 1A of load current. These devices utilize a feed-forward voltage-mode control scheme for good noise immunity in the high-voltage switching environment and offer external compensation allowing for maximum flexibility with a wide selection of inductor values and capacitor types. The switching frequency is internally fixed at 135kHz and 500kHz, depending on the version chosen. Moreover, the switching frequency can be synchronized to an external clock signal through the SYNC input. Light load efficiency is improved by automatically switching to a pulse-skip mode. The soft-start time is adjustable with an external capacitor. The DC-DC converter can be disabled independent of the LDO, thus reducing the quiescent current to 47µA (typ).

The LDO linear regulators operate from 5V to 40V and deliver a guaranteed 50mA load current. The devices feature a preset output voltage of 5V (MAX1501A) or 3.3V (MAX1501B). Alternatively, the output voltage can be adjusted from 1.5V to 11V by using an external resistive divider. The LDO section also features an active-low RESET output with adjustable timeout period. Protection features include cycle-by-cycle current limit, hiccup-mode output short-circuit protection, and thermal shutdown. All devices are available in a space-saving, high-power (2.86W), 36-pin TQFN package and are rated for operation over the -40°C to +125°C automotive temperature range.

Applications

* Mobile Radios * Navigation Systems

* Combined DC-DC Converters and Low-Quiescent-Current LDO Regulators

* 1A DC-DC Converters Operate from 4.5V to 40V (MAX15015/MAX15016) or 7.5V to 40V (MAX15014/MAX15017)

* Switching Frequency of 135kHz (MAX15014/MAX15016) or 500kHz (MAX15015/MAX15017)

* 50mA LDO Regulator Operates from 5V to 40V Independent of the DC-DC Converter

* 47µA Quiescent Current with DC-DC Converter Off and LDO On

* 6µA System Shutdown Current

* Frequency Synchronization Input

* Shutdown/Enable Inputs

* Adjustable Soft-Start Time

* Open-Drain Active-Low RESET Output with Programmable Timeout Delay

* Thermal Shutdown and Output Short-Circuit Protection

* Space-Saving (6mm x 6mm) Thermally Enhanced 36-Pin TQFN Package

Elecena nie prowadzi sprzedaży elementów elektronicznych, ani w niej nie pośredniczy.

Produkt pochodzi z oferty sklepu