elecena.pl

Single/Dual, 16ns, High Sink/Source Current Gate Drivers

Analog Devices

Single/Dual, 16ns, High Sink/Source Current Gate Drivers RSS Sample
  • Darmowa próbka
MPN:
MAX15025
Producent:
ANALOG DEVICES
Dodany do bazy:
Ostatnio widziany:

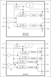
The MAX15024/MAX15025 single/dual, high-speed MOSFET gate drivers are capable of operating at frequencies up to 1MHz with large capacitive loads. The MAX15024 includes internal source-and-sink output transistors with independent outputs allowing for control of the external MOSFET's rise and fall time. The MAX15024 is a single gate driver capable of sinking an 8A peak current and sourcing a 4A peak current. The MAX15025 is a dual gate driver capable of sinking a 4A peak current and sourcing a 2A peak current. An integrated adjustable LDO voltage regulator provides gate-drive amplitude control and optimization.

The MAX15024A and MAX15025A/C accept transistor-to-transistor (TTL) input logic levels while the MAX15024B and MAX15025B/D accept CMOS-input logic levels. High sourcing/sinking peak currents, a low propagation delay, and thermally enhanced packages make the MAX15024/MAX15025 ideal for high-frequency and high-power circuits. The MAX15024/MAX15025 operate from a 4.5V to 28V supply. A separate output driver supply input enhances flexibility and permits a soft-start of the power MOSFETs used in synchronous rectifiers.

The MAX15024/MAX15025 are available in 10-pin TDFN packages and are specified over the -40°C to +125°C automotive temperature range.

Applications

* Power-Supply Modules * Switching Power Supply * Synchronous Rectifier Drivers

* 8A Peak Sink Current/4A Peak Source Current (MAX15024)

* 4A Peak Sink Current/2A Peak Source Current (MAX15025)

* Low 16ns Propagation Delay

* 4.5V to 28V Supply Voltage Range

* On-Board Adjustable LDO for Gate-Drive Amplitude Control and Optimization

* Separate Output Driver Supply

* Independent Source and Sink Outputs (MAX15024)

* Matched Delays Between Inverting and Noninverting Inputs (MAX15024)

* Matched Delays Between Channels (MAX15025)

* CMOS or TTL Logic-Level Inputs with Hysteresis for Noise Immunity

* -40°C to +125°C Operating Temperature Range

* Thermal-Shutdown Protection

* 1.95W Thermally Enhanced TDFN Power Packages

* AEC-Q100 Qualified

Elecena nie prowadzi sprzedaży elementów elektronicznych, ani w niej nie pośredniczy.

Produkt pochodzi z oferty sklepu