elecena.pl

15A Step-Down Regulator with Internal Switches

Analog Devices

15A Step-Down Regulator with Internal Switches RSS Sample
  • Darmowa próbka
MPN:
MAX15035
Producent:
ANALOG DEVICES
Dodany do bazy:
Ostatnio widziany:
Zmiana ceny:
-100% (21.01.2025)
Poprzednia cena:
16.25

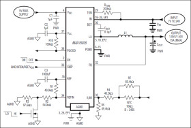
The MAX15035 pulse-width modulation (PWM) controller provides high efficiency, excellent transient response, and high DC-output accuracy. Combined with the internal low on-resistance MOSFETs, the MAX15035 provides a highly efficient and compact solution for small form factor applications that need a high-power density.

Maxim's proprietary Quick-PWM™ quick-response, constant on-time PWM control scheme handles wide input/output voltage ratios (low-duty-cycle applications) with ease and provides 100ns instant-on response to load transients while maintaining a relatively constant switching frequency. The output voltage can be dynamically controlled using the dynamic REFIN, which supports input voltages between 0V to 2V. The REFIN adjustability combined with a resistive voltage-divider on the feedback input allows the MAX15035 to be configured for any output voltage between 0V to 0.9VIN.

The controller senses the current across the synchronous rectifier to achieve a low-cost and highly efficient valley current-limit protection. External current-limit control is provided to allow higher current-limit settings for applications with heatsinks and air flow, or for lower current applications that need lower current-limit settings to avoid overdesigning the application circuit. The adjustable current limit provides a high degree of flexibility, allowing thermally compensated protection or foldback current-limit protection using a voltage divider partially derived from the output.

The MAX15035 includes a voltage-controlled soft-start and soft-shutdown to limit the input surge current, provide a monotonic power-up into a precharged output, and provide a predictable soft-start time. The controller also includes output fault protection—undervoltage and overvoltage protection—as well as thermal-fault protection.

The MAX15035 is available in a small 40-pin, 6mm x 6mm, TQFN package.

Applications

* DDR Memory—VDDQ or VTT * GPU Core Supplies * Point-of-Load Applications * Server Computers * Step-Down Power Supplies * Storage Power Supplies

* 4.5V to 26V Input Voltage Range

* Fast Transient Response

* Monotonic Power-Up with Precharged Output

* Supports Any Output Capacitor

* No Compensation Required with Polymers/Tantalum

* Stable with Ceramic Output Capacitors Using External Compensation

* Dynamically Adjustable Output Voltage

* 0.5% VOUT Accuracy Over Line and Load

* Adjustable Valley Current-Limit Protection

* Thermal Compensation with NTC

* Supports Foldback Current Limit

* Programmable Switching Frequency

* Overvoltage Protection

* Undervoltage Protection

* Voltage Soft-Start and Soft-Shutdown

* Power-Good Window Comparator

Elecena nie prowadzi sprzedaży elementów elektronicznych, ani w niej nie pośredniczy.

Produkt pochodzi z oferty sklepu