elecena.pl

6A, 2MHz Step-Down Regulator with Integrated Switches

Analog Devices

6A, 2MHz Step-Down Regulator with Integrated Switches RSS Sample
  • Darmowa próbka
MPN:
MAX15039
Producent:
ANALOG DEVICES
Dodany do bazy:
Ostatnio widziany:
Zmiana ceny:
-100% (20.01.2025)
Poprzednia cena:
2.15

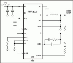
The MAX15039 high-efficiency switching regulator delivers up to 6A load current at output voltages from 0.6V to 90% of VIN. The IC operates from 2.9V to 5.5V, making it ideal for on-board point-of-load and postregulation applications. Total output error is less than ±1% over load, line, and temperature ranges.

The MAX15039 features fixed-frequency PWM mode operation with a switching frequency range of 500kHz to 2MHz set by an external resistor. The MAX15039 provides the option of operating in a skip mode to improve light-load efficiency. High-frequency operation allows for an all-ceramic capacitor design. The high operating frequency also allows for small-size external components.

The low-resistance on-chip nMOS switches ensure high efficiency at heavy loads while minimizing critical inductances, making the layout a much simpler task with respect to discrete solutions. Following a simple layout and footprint ensures first-pass success in new designs.

The MAX15039 comes with a high bandwidth (28MHz) voltage-error amplifier. The voltage-mode control architecture and the voltage-error amplifier permit a type III compensation scheme to be utilized to achieve maximum loop bandwidth, up to 20% of the switching frequency. High loop bandwidth provides fast transient response, resulting in less required output capacitance and allowing for all-ceramic-capacitor designs.

The MAX15039 provides two three-state logic inputs to select one of nine preset output voltages. The preset output voltages allow customers to achieve ±1% output-voltage accuracy without using expensive 0.1% resistors. In addition, the output voltage can be set to any customer value by either using two external resistors at the feedback with a 0.6V internal reference or applying an external reference voltage to the REFIN input. The MAX15039 offers programmable soft-start time using one capacitor to reduce input inrush current.

Applications

* ASIC/CPU/DSP Core and I/O Voltages * Base-Station Power Supplies * DDR Power Supplies * POLs * RAID Control Power Supplies * Server Power Supplies * Telecom and Networking Power Supplies

* Internal 26mΩ RDS(ON) High-Side and 20mΩ RDS(ON) Low-Side MOSFETs

* Continuous 6A Output Current Over Temperature

* ±1% Output Accuracy Over Load, Line, and Temperature

* Operates from 2.9V to 5.5V VIN Supply

* Adjustable Output from 0.6V to (0.9 x VIN)

* Soft-Start Reduces Inrush Supply Current

* 500kHz to 2MHz Adjustable Switching Frequency

* Compatible with Ceramic, Polymer, and Electrolytic Output Capacitors

* Nine Preset and Adjustable Output Voltages

* 0.6V, 0.7V, 0.8V, 1.0V, 1.2V, 1.5V, 1.8V, 2.0V, 2.5V, and Adjustable

* Monotonic Startup for Safe-Start Into Prebiased Outputs

* Selectable Forced PWM or Skip Mode for Light Load Efficiency

* Overcurrent and Overtemperature Protection

* Output Current Sink/Source Capable with Cycle-by-Cycle Protection

* Open-Drain, Power-Good Output

* Lead-Free, 4mm x 4mm, 24-Pin Thin QFN Package

Elecena nie prowadzi sprzedaży elementów elektronicznych, ani w niej nie pośredniczy.

Produkt pochodzi z oferty sklepu