elecena.pl

EEPROM-Programmable TFT VCOM Calibrator

Analog Devices

EEPROM-Programmable TFT VCOM Calibrator RSS Sample
  • Darmowa próbka
MPN:
MAX1512
Producent:
ANALOG DEVICES
Dodany do bazy:
Ostatnio widziany:

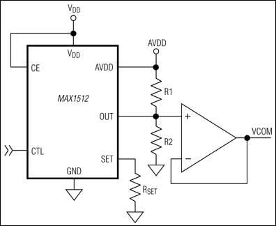
The MAX1512 is a programmable VCOM-adjustment solution for thin-film transistor (TFT) liquid-crystal displays (LCDs). The MAX1512 simplifies the labor-intensive VCOM-adjustment process and replaces mechanical potentiometers, which significantly reduces labor costs, increases reliability, and enables automation.

The MAX1512 attaches to an external resistive voltage-divider and sinks a programmable current to set the VCOM voltage level. An internal 7-bit digital-to-analog converter (DAC) controls the sink current. The DAC is ratiometric relative to AVDD and is guaranteed to be monotonic over all operating conditions. This VCOM calibrator IC includes an EEPROM to store the desired VCOM voltage level. The EEPROM can be programmed repeatedly, giving TFT LCD manufacturers the flexibility to calibrate the display panel as many times as the manufacturing process requires.

The IC features a single-wire interface between the LCD panel and the programming circuit. The single-wire interface delivers both programming power and DAC-adjustment commands to minimize changes to panel connectors and production equipment. The MAX1512 is available in an 8-pin 3mm x 3mm TDFN package. A complete evaluation kit is available to simplify evaluation and production development.

Applications

* LCD Panels * LCD TVs * Monitors * Notebook Computers

* 7-Bit Adjustable Sink-Current Output

* Resistor-Adjustable Full-Scale Range

* Guaranteed Monotonic Output Over Operating Range

* Single-Wire Adjustment and Programming

* EEPROM Stores VCOM Setting

* Interface Enable/Disable Control (CE)

* 2.6V to 3.6V Logic Supply-Voltage Operating Range (VDD)

* 4.5V to 20V Analog Supply-Voltage Range (VAVDD)

* VDD UVLO Protection

* 8-Pin 3mm x 3mm TDFN (0.8mm max)

Elecena nie prowadzi sprzedaży elementów elektronicznych, ani w niej nie pośredniczy.

Produkt pochodzi z oferty sklepu