Low-Voltage, Internal Switch, Step-Down/DDR Regulator
Analog Devices
RSS
Sample
- Darmowa próbka
- MPN:
- MAX1515
- Producent:
- ANALOG DEVICES
- Dodany do bazy:
- Ostatnio widziany:
- Zmiana ceny:
- -100% (22.01.2025)
- Poprzednia cena:
- 7.39
Sugerowane produkty dla switch*
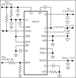
The MAX1515 constant-off-time, pulse-width-modulated (PWM) source/sink step-down DC-DC converter is optimized for use in low-voltage active-termination power rails or chipset power supplies in notebook and sub-notebook computers. This device features dual internal n-channel MOSFET power switches for high efficiency and reduced component count. External Schottky diodes are not required. An integrated boost switch eliminates the need for an external boost diode. The internal 40mΩ NMOS power switches easily source and sink continuous load currents up to 3A. The MAX1515 produces an adjustable output from +0.5V to +2.7V and achieves efficiencies as high as 95%.
The MAX1515 can be configured as a DDR regulator, producing an output that is exactly half the memory supply rail. The input of the power stage can be taken from the memory supply rail itself, resulting in an efficient power supply that returns the energy to the rail from which it was sourced. The MAX1515 includes a reference buffer that provides ±5mA of drive current.
The MAX1515 uses a unique current-mode, constant-off-time, PWM control scheme. A selectable pulse-skipping mode maintains high efficiency during light-load operation, yet still sources and sinks current on demand. The MAX1515 can also be operated in fixed-PWM mode for low output ripple. The programmable constant-off-time architecture sets switching frequencies up to 1MHz, which allows the user to optimize performance trade-offs between efficiency, output switching noise, component size, and cost. The MAX1515 features an adjustable soft-start to limit surge currents during startup and a low-power shutdown mode to disconnect the input from the output and reduce supply current below 1µA. The MAX1515 is available in a 24-pin thin QFN package with an exposed backside pad.
Applications
* Active Termination Buses * Chipset/Graphics Processor Supplies * Notebook DDR Memory Termination
* Dual 40mΩ Internal n-Channel MOSFETs* Integrated Boost Switch* +1.3V to +3.6V Input Voltage Range* 1% VOUT Accuracy Over Line and Load* 1MHz Maximum Switching Frequency* DDR Termination Regulator (DDR Mode)
* Tracking Output Voltage* Source/Sink Pulse Skipping* ±5mA Reference Buffer
* Output Voltage (Non-DDR Mode)
* +2.5V, +1.8V, or +1.5V Pin Selectable* +0.5V to +2.7V Adjustable
* 1.1V ±0.75% Reference Output* Adjustable Soft-Start Inrush Current Limiting* < 1µA (typ) Shutdown Supply Current* < 800µA (max) Operating Supply Current* Selectable Pulse-Skipping Operation at Light Loads* Positive and Negative Current Limit* Power-Good Window Comparator* Output Short-Circuit Protection
Elecena nie prowadzi sprzedaży elementów elektronicznych, ani w niej nie pośredniczy.
Produkt pochodzi z oferty sklepu Analog Devices