elecena.pl

High-Efficiency, Triple-Output, Keep-Alive Power Supply for Notebook Computers

Analog Devices

High-Efficiency, Triple-Output, Keep-Alive Power Supply for Notebook Computers RSS Sample
  • Darmowa próbka
MPN:
MAX1534ETE
Producent:
ANALOG DEVICES
Dodany do bazy:
Ostatnio widziany:

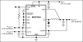
The MAX1534 is a high-efficiency, triple-output power supply for keep-alive (always on) voltage rails. The 500mA buck regulator with an internal current-limited 0.5Ω PMOS steps down the battery or wall adapter supply rail to a fixed 5V or an adjustable output voltage. Two integrated low-voltage linear regulators follow this output and provide two independent preset output voltages of 3.3V and 1.8V, or adjustable output voltages.

The buck regulator utilizes a peak current-limit, pulse-frequency modulation (PFM) architecture for highest light-load efficiency to conserve battery life. High switching frequencies (up to 200kHz) allow the use of tiny surface-mount inductors and output capacitors. Operation to 100% duty cycle minimizes dropout voltage (250mV at 500mA).

The low-dropout linear regulators use an internal P-channel metal-oxide (PMOS) pass transistor to minimize supply current and deliver up to 160mA each of continuous current.

The MAX1534 includes a power-OK (POK) signal that indicates all outputs are in regulation. The 4% accurate threshold of the active-low SHDN input permits its use as a low-battery detector.

The MAX1534 is available in a small 16-pin thin QFN (4mm x 4mm) package, occupying 33% less board space than discrete solutions.

Applications

* 2 to 4 Li+ Cell Battery-Powered Devices * Handheld Devices * Keep-Alive Supplies * Notebook and Subnotebook Computers * Standby Supplies * Wake On LAN®

* One Switching and Two Linear Regulators

* Switching Regulator

* +4.5V to +24V Input Voltage Range

* Over 95% Efficiency

* Up to 500mA Output Current

* Up to 200kHz Switching Frequency

* Fixed 5V or Adjustable Output Voltage

* Internal 0.5Ω PMOS Switch

* 100% Maximum Duty Cycle for Low-Dropout

Operation

* Two Low-Dropout Linear Regulators

* Up to 160mA Output Current (Each)

* 3.3V/Adj Output Voltage for OUT1

* 1.8V/Adj Output Voltage for OUT2

* ±1.5% Accurate Output Voltage

* ±4% Accurate Shutdown for Low Battery Detection

* Thermal Shutdown Protection

* POK Output

* 1mW Typical Standby Power

Elecena nie prowadzi sprzedaży elementów elektronicznych, ani w niej nie pośredniczy.

Produkt pochodzi z oferty sklepu