elecena.pl

Complete Bias and White LED Power Supplies for Small TFT Displays

Analog Devices

Complete Bias and White LED Power Supplies for Small TFT Displays RSS Sample
  • Darmowa próbka
MPN:
MAX1578
Producent:
ANALOG DEVICES
Dodany do bazy:
Ostatnio widziany:

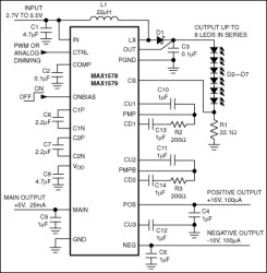
The MAX1578/MAX1579 provide four regulated outputs to meet all the voltage requirements for small activematrix TFT-LCD displays in handheld devices where minimum external components and high efficiency are required. Each device consists of three advanced charge pumps for LCD bias power and a step-up converter for driving up to 8 series white LEDs for backlighting. The input voltage range is from 2.7V to 5.5V.

The charge pumps provide fixed +5V, +15V, and -10V for the LCD bias circuits. No external diodes are needed. A high-efficiency, fractional (1.5x/2x) charge pump followed by a low-dropout linear regulator provides +5V to power the source driver. Automatic mode changing achieves the highest conversion efficiency. Two multistage, high-voltage charge pumps generate +15V and -10V to provide VON and VOFF, respectively. Utilizing a unique clocking scheme and internal drivers, these charge pumps eliminate parasitic charge-current glitches and reduce maximum input current, resulting in low electromagnetic emissions. The outputs are sequenced during startup and shutdown. In shutdown, the outputs are discharged to zero.

The high-efficiency inductor step-up converter drives up to 8 white LEDs in series with a constant current to provide backlighting. The series connection allows the LED currents to be identical for uniform brightness and minimizes the number of traces to the LEDs. The MAX1578 regulates constant LED current over the entire temperature range. The MAX1579 features a temperature derating function to avoid overdriving the white LEDs during high ambient temperatures, enabling higher drive current below +42°C.

The MAX1578/MAX1579 are available in space-saving 24-lead 4mm x 4mm thin QFN packages.

Applications

* Internet Appliances * LCD Displays with White LED Backlight * PDAs, Palmtops * Smartphones

Elecena nie prowadzi sprzedaży elementów elektronicznych, ani w niej nie pośredniczy.

Produkt pochodzi z oferty sklepu