Low-Power Battery-Backup Circuits in Small µDFN Packages
Analog Devices
RSS
Sample
- Darmowa próbka
- MPN:
- MAX16033
- Producent:
- ANALOG DEVICES
- Dodany do bazy:
- Ostatnio widziany:
Sugerowane produkty dla max16033
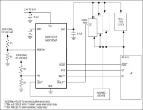
The MAX16033–MAX16040 supervisory circuits reduce the complexity and number of components required for power-supply monitoring and battery-control functions in microprocessor (µP) systems. The devices significantly improve system reliability and accuracy compared to other ICs or discrete components. The MAX16033–MAX16040 provide µP reset, backup-battery switchover, power-fail warning, watchdog, and chip-enable gating features.
The MAX16033–MAX16040 operate from supply voltages up to 5.5V. The factory-set reset threshold voltage ranges from 2.32V to 4.63V. The devices feature a manual-reset input (MAX16033/MAX16037), a watchdog timer input (MAX16034/MAX16038), a battery-on output (MAX16035/MAX16039), an auxiliary adjustable reset input (MAX16036/MAX16040), and chip-enable gating (MAX16033–MAX16036). Each device includes a power-fail comparator and offers an active-low push-pull reset or an active-low open-drain reset.
The MAX16033–MAX16040 are available in 2mm x 2mm, 8-pin or 10-pin µDFN packages and are fully specified from -40°C to +85°C.
Applications
* Portable/Battery-Powered Equipment * POS Equipment * Critical µP/µC Power Monitoring * Set-Top Boxes * Controllers * Computers * Fax Machines * Industrial Control * Real-Time Clocks * Intelligent Instruments
* Low 1.2V Operating Supply Voltage
* Precision Monitoring of 5.0V, 3.3V, 3.0V, and 2.5V Power-Supply Voltages
* Independent Power-Fail Comparator
* Debounced Manual-Reset Input
* Watchdog Timer, 1.6s Timeout
* Battery-On Output Indicator
* Auxiliary User-Adjustable RESETIN
* Low 13µA Quiescent Supply Current
* Two Available Output Structures:
* Active-Low Push-Pull Reset
* Active-Low Open-Drain Reset
* Active-Low Reset Valid Down to 1.2V
* Power-Supply Transient Immunity
* 140ms (min) Reset Timeout Period
* Small 2mm x 2mm, 8-Pin and 10-Pin µDFN Packages
Elecena nie prowadzi sprzedaży elementów elektronicznych, ani w niej nie pośredniczy.
Produkt pochodzi z oferty sklepu Analog Devices