elecena.pl

3A, Low-Voltage, Step-Down Regulator with Synchronous Rectification and Internal Switches

Analog Devices

3A, Low-Voltage, Step-Down Regulator with Synchronous Rectification and Internal Switches RSS Sample
  • Darmowa próbka
MPN:
MAX1623
Producent:
ANALOG DEVICES
Dodany do bazy:
Ostatnio widziany:
Zmiana ceny:
-100% (18.01.2025)
Poprzednia cena:
9.44

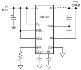
The MAX1623 switch-mode buck regulator with synchronous rectification provides local CPU and bus-termination power in notebook and desktop computers. An internal 55mΩ (typ), 3A PMOS power switch and 60mΩ (typ), 3A NMOS synchronous-rectifier switch deliver continuous load currents up to 3A from a 5V supply with 95% typical efficiency. Output accuracy is ±1%, including line and load regulation.

The MAX1623 features constant-off-time, current-mode pulse-width-modulation (PWM) control with switching frequencies as high as 350kHz. An external resistor at the TOFF pin sets the off-time, allowing optimum design flexibility in terms of switching frequency, output switching noise, and inductor size. This device is available in a space-saving 20-pin SSOP package.

Applications

* 5V to 3.3V Conversion * CPU Daughter Card Supply * Desktop Computer Bus-Termination Supply * DSP Supply * Notebook Computer CPU I/O Supply

* ±1% Output Accuracy, Including Line and Load Regulation

* 94% Efficiency

* Internal Switches

* 55mΩ PMOS Power Switch

* 60mΩ NMOS Synchronous-Rectifier Switch

* Guaranteed 3A Load Capability

* Minimal External Components

* Pin-Selectable Fixed 3.3V, 2.5V, or Adjustable (1.1V to 3.8V) Output Voltage

* 4.5V to 5.5V Input Voltage Range

* 400µA (typ) Supply Current

* <1µA Shutdown Supply Current

* Constant-Off-Time PWM Operation

* Switching Frequencies Up to 350kHz

* Idle Mode™ Operation at Light Loads

* Thermal Shutdown Protection

* Available in 20-Pin SSOP

Elecena nie prowadzi sprzedaży elementów elektronicznych, ani w niej nie pośredniczy.

Produkt pochodzi z oferty sklepu