elecena.pl

High-Speed Step-Down Controller with Synchronous Rectification for CPU Power

Analog Devices

High-Speed Step-Down Controller with Synchronous Rectification for CPU Power RSS Sample
  • Darmowa próbka
MPN:
MAX1639
Producent:
ANALOG DEVICES
Dodany do bazy:
Ostatnio widziany:
Zmiana ceny:
-100% (22.01.2025)
Poprzednia cena:
5.78

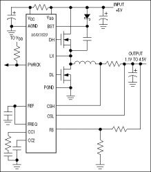
The MAX1639 is an ultra-high-performance, step-down DC-DC controller for CPU power in high-end computer systems. Designed for demanding applications in which output voltage precision and good transient response are critical for proper operation, it delivers over 35A from 1.1V to 4.5V with ±1% total accuracy from a +5V ±10% supply. Excellent dynamic response corrects output transients caused by the latest dynamically clocked CPUs. This controller achieves over 90% efficiency by using synchronous rectification. Flying-capacitor bootstrap circuitry drives inexpensive, external N-channel MOSFETs.

The switching frequency is pin-selectable for 300kHz, 600kHz, or 1MHz. High switching frequencies allow the use of a small surface-mount inductor and decrease output filter capacitor requirements, reducing board area and system cost.

Output overvoltage protection is enforced by a crowbar circuit that turns on the low-side MOSFET with 100% duty factor when the output is 200mV above the normal regulation point. Other features include internal digital soft-start, a power-good output, and a 3.5V ±1% reference output. The MAX1639 is available in a 16-pin narrow SOIC package.

Applications

* Computers: Desktop, Workstation, Server * GTL Bus Termination * LAN Servers * Local DC-DC Converters for CPUs * Workstations

* Better than ±1% Output Accuracy Over Line and Load

* Greater than 90% Efficiency Using N-Channel MOSFETs

* Pin-Selected High Switching Frequency: 300kHz, 600kHz, or 1MHz

* Over 35A Output Current

* Resistor-Divider Adjustable Output from 1.1V to 4.5V

* Current-Mode Control for Fast Transient Response and Cycle-by-Cycle Current-Limit Protection

* Short-Circuit Protection with Foldback Current Limiting

* Crowbar Overvoltage Protection

* Power-Good (PWROK) Output

* Digital Soft-Start

* High-Current (2A) Drive Outputs

Elecena nie prowadzi sprzedaży elementów elektronicznych, ani w niej nie pośredniczy.

Produkt pochodzi z oferty sklepu