elecena.pl

Adjustable-Output, Switch-Mode Current Sources with Synchronous Rectifier

Analog Devices

Adjustable-Output, Switch-Mode Current Sources with Synchronous Rectifier RSS Sample
  • Darmowa próbka
MPN:
MAX1641
Producent:
ANALOG DEVICES
Dodany do bazy:
Ostatnio widziany:
Zmiana ceny:
-100% (22.01.2025)
Poprzednia cena:
4.17

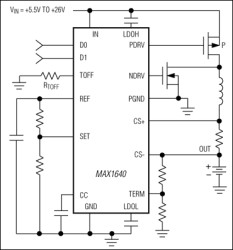
The MAX1640/MAX1641 CMOS, adjustable-output, switch-mode current sources operate from a +5.5V to +26V input, and are ideal for microprocessor-controlled battery chargers. Charging current, maximum output voltage, and pulse-trickle charge are programmed with external resistors. Programming the off-time modifies the switching frequency, suppressing undesirable harmonics in noise-sensitive circuits. The MAX1640's high-side current sensing allows the load to connect directly to ground, eliminating ground-potential errors. The MAX1641 incorporates a low-side current sense.

The MAX1640/MAX1641 step-down pulse-width-modulation (PWM) controllers use an external P-channel MOSFET switch and an optional, external N-channel MOSFET synchronous rectifier for increased efficiency. An internal low-dropout linear regulator provides power for the internal reference and circuitry as well as the gate drive for the N-channel synchronous rectifier.

The MAX1640/MAX1641 are available in space-saving, 16-pin narrow QSOP packages.

Applications

* Backup Battery Charger * Battery-Powered Applications * Cell Phones * Cordless Phones * Handy Terminals * Laptop, Notebook, and Palmtop Computers * PCS Phones * Portable Consumer Products

* 95% Efficiency

* +5.5V to +26V Input Supply Range

* 2V to 24V Adjustable-Output Voltage Range

* 100% Maximum Duty Cycle (Low Dropout)

* Up to 500kHz PWM Operation

* Optional Synchronous Rectifier

* 16-Pin QSOP Package

* Current-Sense Accuracy:

* 2% (MAX1641)

* 5.3% (MAX1640)

Elecena nie prowadzi sprzedaży elementów elektronicznych, ani w niej nie pośredniczy.

Produkt pochodzi z oferty sklepu