elecena.pl

High-Efficiency Step-Up DC-DC Converters for 1V Inputs

Analog Devices

High-Efficiency Step-Up DC-DC Converters for 1V Inputs RSS Sample
  • Darmowa próbka
MPN:
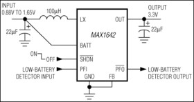
MAX1642
Producent:
ANALOG DEVICES
Dodany do bazy:
Ostatnio widziany:

The MAX1642/MAX1643 are high-efficiency, low-voltage, step-up DC-DC converters intended for devices powered by a single alkaline cell. They feature low quiescent supply currents and are supplied in the ultra-small µMAX® package, which is only 1.1mm high. The guaranteed start-up voltage is 0.88V.

Each device consists of an internal 1Ω, N-channel MOSFET power switch; a built-in synchronous rectifier that acts as the catch diode; an oscillator; a reference; and pulse-frequency-modulation (PFM) control circuitry. Both devices feature an independent undervoltage comparator (PFI/PFO). The MAX1642 also includes a 2µA logic-controlled shutdown mode. The MAX1643 offers a dedicated low-battery detector (BATTLO) in lieu of shutdown.

The output voltage for each device is preset to 3.3V ±4%, or can be adjusted from +2V to +5.2V using only two resistors.

Applications

* Pagers * Personal Medical Monitors * Pointing Devices * Remote Controls * Single-Cell Battery-Powered Devices

* Built-In Synchronous Rectifier

* 0.88V Guaranteed Start-Up

* Ultra-Small µMAX Package: 1.1mm High

* 83% Efficiency

* 4µA Quiescent Supply Current into BATT Pin

* 2µA Logic-Controlled Shutdown (MAX1642)

* Two Undervoltage Detectors (MAX1643)

* 2V to 5.2V Output Range

* 20mA Output Current at 1.2V Input

* Reverse Battery Protection

Elecena nie prowadzi sprzedaży elementów elektronicznych, ani w niej nie pośredniczy.

Produkt pochodzi z oferty sklepu