elecena.pl

EEPROM-Programmable, High-Voltage, 350mA LED Drivers with LED Current Foldback

Analog Devices

EEPROM-Programmable, High-Voltage, 350mA LED Drivers with LED Current Foldback RSS Sample
  • Darmowa próbka
MPN:
MAX16805
Producent:
ANALOG DEVICES
Dodany do bazy:
Ostatnio widziany:

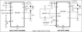
The MAX16805/MAX16806 LED drivers eliminate the need for microcontrollers or switch-mode converters. An EEPROM-programmable LED current-sense reference simplifies production by using one sense resistor to set the LED current for all LED bins. A dual-mode DIM pin and an on-board 200Hz ramp generator allow for PWM dimming with an analog or PWM control signal. The analog control signal at dimming input DIM allows for the "theater dimming" effect to be implemented. Fast turn-on/-off times ensure a wide-range PWM operation, while waveshaping circuitry minimizes EMI. EEPROM-programmable LED current foldback makes it possible to operate at a high input voltage, while saving the cost and space associated with having a large heatsink. The MAX16806 works with an external thermal sensor to maintain maximum LED junction temperature by folding back the LED current. The thermal foldback temperature knee and slope are EEPROM programmable. The MAX16806 SW pin supplies necessary wetting current to a momentary switch.

Applications

* Emergency Vehicle Warning Lights * Navigation and Marine Indicators

* EEPROM or I²C Dynamically Programmable:

* LED Current Foldback for High Input Voltage

* LED Current Reference

* LED Current Thermal Foldback (MAX16806)

* On-Board 200Hz Ramp Generator Eliminates the Need for µC PWM Signal

* Flexible Analog or PWM Control for PWM or Theater Dimming

* Wetting Current and Debounce for Momentary Switch (MAX16806)

* 5.5V to 40V Input with Up to 39V Output Capability

* 35mA to 350mA Adjustable LED Current

* Waveshaping Minimizes EMI During Dimming

* Output Short-Circuit and Overtemperature Protection

* -40°C to +125°C Operating Temperature Range

Elecena nie prowadzi sprzedaży elementów elektronicznych, ani w niej nie pośredniczy.

Produkt pochodzi z oferty sklepu