elecena.pl

USB Current-Limited Switches with Fault Blanking

Analog Devices

USB Current-Limited Switches with Fault Blanking RSS Sample
  • Darmowa próbka
MPN:
MAX1693H
Producent:
ANALOG DEVICES
Dodany do bazy:
Ostatnio widziany:
Zmiana ceny:
-100% (19.01.2025)
Poprzednia cena:
1.12

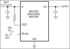
The MAX1693/(MAX1693H)/MAX1694 are current-limited, 60mΩ switches with built-in fault blanking. Their accurate preset current limit of 0.7A to 1.0A makes them ideally suited for USB applications. Their low quiescent supply current (14µA) and shutdown current (1µA) conserve battery power in portable applications. The MAX1693/(MAX1693H)/MAX1694 operate with inputs from +2.7V to +5.5V, making them ideal for both +3V and +5V systems.

A fault signal notifies the microprocessor that the internal current limit has been reached. A 10ms fault-blanking feature allows momentary faults (such as those caused when hot-swapping into a capacitive load) to be ignored, thus preventing false alarms to the host system. This fault blanking also prevents a fault signal from being issued when the device is powering up.

In the MAX1693/(MAX1693H), an output overcurrent condition causes the switch to current limit at 0.7A to 1.0A and active-low FAULT to go low after the 10ms blanking period. When the overcurrent condition is removed, active-low FAULT returns to its high-impedance state. In the MAX1694, any overcurrent longer than 10ms will latch the switch open and set active-low FAULT low. The latch is cleared by cycling the active-low ON input or by powering up the device again. This feature saves power by preventing the device from thermally cycling on and off in case of a persistent short-circuit condition.

The MAX1693/(MAX1693H)/MAX1694 have several safety features to ensure that the USB port is protected. Built-in thermal-overload protection limits power dissipation and junction temperatures. Both devices have accurate internal current-limiting circuitry to protect the input supply against overload. They are available in space-saving 10-pin µMAX® packages.

Applications

* Battery Chargers * Docking Stations * Hot Plug-In Power Supplies * Notebook Computers * Portable Equipment * USB Ports and Hubs

* Accurate Current Limit (0.7A min, 1.0A max)

* Guaranteed 0.75A Short-Circuit Protection

* 10ms Internal Fault-Blanking Timeout

* No Fault Signal During Power-Up

* Latched active-low FAULT Output Turns Off Power Switch (MAX1694)

* Thermal Shutdown Protection

* +2.7V to +5.5V Supply Range

* 14µA Supply Current

* Small 10-Pin µMAX Package

Elecena nie prowadzi sprzedaży elementów elektronicznych, ani w niej nie pośredniczy.

Produkt pochodzi z oferty sklepu