elecena.pl

Complete DDR2 and DDR3 Memory Power-Management Solution

Analog Devices

Complete DDR2 and DDR3 Memory Power-Management Solution RSS Sample
  • Darmowa próbka
MPN:
MAX17000A
Producent:
ANALOG DEVICES
Dodany do bazy:
Ostatnio widziany:
Zmiana ceny:
-100% (21.01.2025)
Poprzednia cena:
7.34

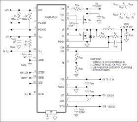
The MAX17000A pulse-width modulation (PWM) controller provides a complete power solution for notebook DDR, DDR2, and DDR3 memory. It comprises a step-down controller, a source-sink LDO regulator, and a reference buffer to generate the required VDDQ, VTT, and VTTR rails.

The VDDQ rail is supplied by a step-down converter using Maxim's proprietary Quick-PWM™ controller. The high-efficiency, constant-on-time PWM controller handles wide input/output voltage ratios (low duty-cycle applications) with ease and provides 100ns response to load transients while maintaining a relatively constant switching frequency. The Quick-PWM architecture circumvents the poor load-transient timing problems of fixed-frequency current-mode PWMs while also avoiding the problems caused by widely varying switching frequencies in conventional constant-on-time and constant-off-time PWM schemes. The controller senses the current to achieve an accurate valley current-limit protection. It is also built in with overvoltage, undervoltage, and thermal protections. The MAX17000A can be set to run in three different modes: power-efficient SKIP mode, low-noise forced-PWM mode, and standby mode to support memory in notebook computer standby operation. The switching frequency is programmable from 200kHz to 600kHz to allow small components and high efficiency. The VDDQ output voltage can be set to a preset 1.8V or 1.5V, or be adjusted from 1.0V to 2.5V by an external resistor-divider. This output has 1% accuracy over line-and-load operating range.

The MAX17000A includes a ±2A source-sink LDO regulator for the memory termination VTT rail. This VTT regulator has a ±5mV deadband that either sources or sinks, ideal for the fast-changing load burst present in memory termination applications. This feature also reduces output capacitance requirements.

The VTTR reference buffer sources and sinks ±3mA, providing the reference voltage needed by the memory controller and devices on the memory bus.

The MAX17000A is available in a 24-pin, 4mm x 4mm, thin QFN package.

Applications

* DDR, DDR2, and DDR3 Memory Supplies * Notebook Computers * SSTL Memory Supplies

* SMPS Regulator (VDDQ)

* Quick-PWM with 100ns Load-Step Response

* Output Voltages—Preset 1.8V, 1.5V, or Adjustable 1.0V to 2.5V

* 1% VOUT Accuracy Over Line and Load

* 26V Maximum Input Voltage Rating

* Accurate Valley Current-Limit Protection

* 200kHz to 600kHz Switching Frequency

* Source/Sink Linear Regulator (VTT)

* ±2A Peak Source/Sink

* Low-Output Capacitance Requirement

* Output Voltages-Preset VDDQ/2 or REFIN Adjustable from 0.5V to 1.5V

* Soft-Start/Soft-Shutdown

* SMPS Power-Good Window Comparator

* VTT Power-Good Window Comparator

* Selectable Overvoltage Protection

* Undervoltage/Thermal Protections

* ±3mA Reference Buffer (VTTR)

Elecena nie prowadzi sprzedaży elementów elektronicznych, ani w niej nie pośredniczy.

Produkt pochodzi z oferty sklepu