elecena.pl

Dual-Output DC/DC Power Supply for AMOLED

Analog Devices

Dual-Output DC/DC Power Supply for AMOLED RSS Sample
  • Darmowa próbka
MPN:
MAX17116
Producent:
ANALOG DEVICES
Dodany do bazy:
Ostatnio widziany:

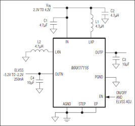
The MAX17116 includes two current-mode 1.4MHz switch mode power-supply (SMPS) regulators for active-matrix organic light-emitting diode (AMOLED) displays. The positive supply is provided by a step-up regulator with a synchronous rectifier. The negative supply is provided by an inverting regulator with a synchronous rectifier.

The step-up DC-DC converter is a high-accuracy 250mA regulator with an integrated power MOSFET switch and synchronous rectifier. The synchronous rectifier improves efficiency and also provides True Shutdown™. Its 4.6V (fixed) output efficiency exceeds 85% at 150mA from a 3.7V input. A built-in, 7-bit, digital soft-start function controls startup inrush currents.

The inverting DC-DC converter is a high-accuracy 250mA regulator with a built-in power MOSFET switch and synchronous rectifier. Its -5.4V to -1.5V output efficiency exceeds 80% at 150mA from a 3.7V input. A built-in, 7-bit, digital soft-start function controls startup inrush currents. The internally set output voltage is adjusted through a unique communication protocol through the single EN pin.

The IC is available in a 12-pin, 3mm x 3mm x 0.5mm, ultra-thin DFN package with exposed pad and 0.5mm lead spacing to facilitate placement on extremely narrow circuit boards and a 24-pin, 4mm x 4mm, thin QFN package with exposed pad.

Applications

* Automobile Navigation * OLED Displays * Phone, DSC Displays

* 2.3V to 4.2V Input Operating Voltage Range

* High-Performance PWM Step-Up Regulator

* Fixed 4.6V, 250mA Output

* High Accuracy (±1.0%)

* 1.4MHz Switching Frequency

* Built-In 6V/0.25Ω n-Channel MOSFET with Lossless Current Sensing

* Built-In 6V/0.5Ω p-Channel MOSFET Synchronous Rectifier

* Cycle-by-Cycle Current Limit

* More than 85% Efficiency at 150mA

* Good Low-Duty Factor Operation

* High-Performance PWM Inverting Regulator

* Programmable 250mA Output

* High Accuracy (±1%)

* Adjustable Controlled-Output-Voltage Slew Rate

* 1.4MHz Switching Frequency

* Built-In 14V/25Ω p-Channel MOSFET with Lossless Current Sensing

* Built-In 14V/25Ω n-Channel MOSFET Synchronous Rectifier

* Cycle-by-Cycle Current Limit

* More than 80% Efficiency at 150mA

* True Shutdown for Both Outputs

* Timer-Delayed Output Undervoltage Shutdown for Both Outputs

* Thermal-Overload Protection

* 12-Pin, 3mm x 3mm Ultra-Thin DFN Package and 24-Pin, 4mm x 4mm TQFN Package

Elecena nie prowadzi sprzedaży elementów elektronicznych, ani w niej nie pośredniczy.

Produkt pochodzi z oferty sklepu