elecena.pl

High-Frequency, Low-Cost SMBus Battery Chargers

Analog Devices

High-Frequency, Low-Cost SMBus Battery Chargers RSS Sample
  • Darmowa próbka
MPN:
MAX17435
Producent:
ANALOG DEVICES
Dodany do bazy:
Ostatnio widziany:
Zmiana ceny:
-100% (19.01.2025)
Poprzednia cena:
8.43

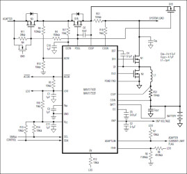
The MAX17435/MAX17535 integrated multichemistry battery chargers IC simplify construction of accurate and efficient chargers. The MAX17435/MAX17535 provide SMBus™-programmable charge current, charge voltage, input current limit, relearn voltage, and digital readback of the IINP voltage. The MAX17435/MAX17535 utilize a charge pump to control the adapter selection n-channel MOSFETs when the adapter is present. When the adapter is absent, the charge pump is shut down and a p-channel MOSFET selects the battery.

The MAX17435/MAX17535 provide up to 7A of charge current to 2, 3, or 4 lithium-ion (Li+) cells in series. The charge current, and input current-limit sense amplifiers have low offset errors and can use 10mΩ sense resistors. The MAX17435/MAX17535 fixed-inductor ripple architecture significantly reduces component size and circuit cost.

The MAX17435/MAX17535 provide a digital output that indicates the presence of the adapter, an analog output that indicates the adapter or battery current, depending upon the presence or absence of the adapter, and a digital output that indicates when the adapter current exceeds a user-defined threshold.

The MAX17435 switches at 850kHz, and the MAX17535 switches at 500kHz.

The MAX17435/MAX17535 are available in a small, 4mm x 4mm x 0.75mm 24-pin, lead-free QFN package. An evaluation kit is available.

Applications

* 2- to 4-Li+ Cell Battery-Powered Devices * Notebook Computers * PDAs and Mobile Communicators

* Low-Cost SMBus Charger

* High Switching Frequency (0.85MHz, 0.5MHz)

* Internal Boost Switches

* SMBus-Programmable Charge Voltage, Input Current Limit, Charge Current, Relearn Voltage, and Digital IINP Readback

* Single-Point Compensation

* Automatic Selection of System Power Source

* Adapter n-channel MOSFETs Driven by an Internal Dedicated Charge Pump

* Adapter Soft-Start

* ±0.4% Accurate Charge Voltage

* ±2.5% Accurate Input Current Limiting

* ±3% Accurate Charge Current

* Monitor Outputs for

* AC Adapter Current (±2% Accuracy)

* Battery Discharge Current (±2% Accuracy)

* AC Adapter Presence

* AC Adapter Overvoltage Protection

* 11-Bit Battery Voltage Setting

* 6-Bit, Charge-Current Setting/Input Current Setting

* Improved IINP Accuracy at Low Input Current

Elecena nie prowadzi sprzedaży elementów elektronicznych, ani w niej nie pośredniczy.

Produkt pochodzi z oferty sklepu