elecena.pl

Triple-Output TFT-LCD DC-DC Converters

Analog Devices

Triple-Output TFT-LCD DC-DC Converters RSS Sample
  • Darmowa próbka
MPN:
MAX1748
Producent:
ANALOG DEVICES
Dodany do bazy:
Ostatnio widziany:
Zmiana ceny:
-100% (17.01.2025)
Poprzednia cena:
2.10

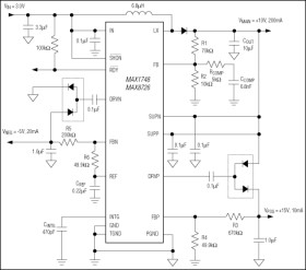
The MAX1748/MAX8726 triple-output DC-DC converters in a low-profile TSSOP package provide the regulated voltages required by active-matrix, thin-film transistor (TFT) liquid-crystal displays (LCDs). One high-power DC-DC converter and two low-power charge pumps convert the +3.3V to +5V input supply voltage into three independent output voltages.

The primary 1MHz DC-DC converter generates a boosted output voltage (VMAIN) up to 13V using ultra-small inductors and ceramic capacitors. The low-power BiCMOS control circuitry and the low on-resistance (0.35Ω) of the integrated power MOSFET allows efficiency up to 93%.

The dual charge pumps independently regulate one positive output (VPOS) and one negative output (VNEG). These low-power outputs use external diode and capacitor stages (as many stages as required) to regulate output voltages up to +40V and down to -40V. A proprietary regulation algorithm minimizes output ripple, as well as capacitor sizes for both charge pumps.

For both the MAX1748 and MAX8726, the supply sequence is VMAIN first, VNEG next, and finally VPOS. The MAX1748 soft-starts each supply as soon as the previous supply finishes. The MAX8726 adds a delay between the startups of VMAIN and VNEG and also between VNEG and VPOS.

The MAX1748/MAX8726 are available in the ultra-thin TSSOP package (1.1mm max height).

Applications

* Camcorders * Digital Still Cameras * Passive-Matrix LCD Displays * PDAs * TFT Active-Matrix LCD Displays

* Three Integrated DC-DC Converters

* 1MHz Current-Mode PWM Boost Regulator

* Up to +13V Main High-Power Output

* ±1% Accuracy

* High Efficiency (93%)

* Dual Charge-Pump Outputs

* Up to +40V Positive Charge-Pump Output

* Down to -40V Negative Charge-Pump Output

* Internal Supply Sequencing

* Internal Power MOSFETs

* +2.7V to +5.5V Input Supply

* 0.1µA Shutdown Current

* 0.6mA Quiescent Current

* Internal Soft-Start

* Power-Ready Output

* Ultra-Small External Components

* Thin TSSOP Package (1.1mm max)

Elecena nie prowadzi sprzedaży elementów elektronicznych, ani w niej nie pośredniczy.

Produkt pochodzi z oferty sklepu