12V or Adjustable, High-Efficiency, Low I, Step-Up DC-DC Controller
Analog Devices
RSS
Sample
- Darmowa próbka
- MPN:
- MAX1771
- Producent:
- ANALOG DEVICES
- Dodany do bazy:
- Ostatnio widziany:
- Zmiana ceny:
- -100% (21.01.2025)
- Poprzednia cena:
- 2.28
Sugerowane produkty dla max773
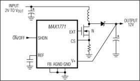
The MAX1771 step-up switching controller provides 90% efficiency over a 30mA to 2A load. A unique current-limited pulse-frequency-modulation (PFM) control scheme gives this device the benefits of pulse-width-modulation (PWM) converters (high efficiency at heavy loads), while using less than 110µA of supply current (vs. 2mA to 10mA for PWM converters).
This controller uses miniature external components. Its high switching frequency (up to 300kHz) allows surface-mount magnetics of 5mm height and 9mm diameter. It accepts input voltages from 2V to 16.5V. The output voltage is preset at 12V, or can be adjusted using two resistors.
The MAX1771 optimizes efficiency at low input voltages and reduces noise by using a single 100mV current-limit threshold under all load conditions. A family of similar devices, the MAX770-MAX773, trades some full-load efficiency for greater current-limit accuracy; they provide a 200mV current limit at full load, and switch to 100mV for light loads.
The MAX1771 drives an external N-channel MOSFET switch, allowing it to power loads up to 24W. If less power is required, use the MAX756/MAX757 or MAX761/MAX762 step-up switching regulators with on-board MOSFETs. An evaluation kit is available.
Applications
* Battery-Powered Applications * Flash Memory Programming * High-Power RF Power-Amplifier Supply * Palmtops/Handheld Terminals * Portable Communicators * Positive LCD-Bias Generators
* 90% Efficiency for 30mA to 2A Load Currents
* Up to 24W Output Power
* 110µA (max) Supply Current
* 5µA (max) Shutdown Current
* 2V to 16.5V Input Range
* Preset 12V or Adjustable Output Voltage
* Current-Limited PFM Control Scheme
* Up to 300kHz Switching Frequency
* Evaluation Kit Available
Elecena nie prowadzi sprzedaży elementów elektronicznych, ani w niej nie pośredniczy.
Produkt pochodzi z oferty sklepu Analog Devices