elecena.pl

Dual, High-Efficiency, Step-Down Converter with Backup Battery Switchover

Analog Devices

Dual, High-Efficiency, Step-Down Converter with Backup Battery Switchover RSS Sample
  • Darmowa próbka
MPN:
MAX1774
Producent:
ANALOG DEVICES
Dodany do bazy:
Ostatnio widziany:
Zmiana ceny:
-100% (21.01.2025)
Poprzednia cena:
4.79

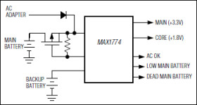
The MAX1774 is a complete power-supply solution for PDAs and other hand-held devices. It integrates two high-efficiency step-down converters, a boost converter for backup battery regulation, and four voltage detectors in a small 32-pin QFN or 28-pin QSOP package.

The MAX1774 accepts inputs from +2.7V to +28V and provides an adjustable main output from 1.25V to 5.5V at over 2A. The secondary core converter delivers an adjustable voltage from 1V to 5V and can deliver up to 1.5A. Both the main and core regulators have separate shutdown inputs.

When the AC adapter power is removed, an external P-channel MOSFET switches input to the main battery. When the main battery is low, the backup step-up converter sustains the main output voltage. When the backup battery can no longer deliver the required load, the system shuts down safely to prevent damage. Four on-board voltage detectors monitor the status of the AC adapter power, main battery, and backup battery.

The MAX1774 evaluation kit is available to help reduce design time.

Applications

* Handheld Computers * Internet Access Tablets * PDAs * POS Terminals * Subnotebooks

* Dual, High-Efficiency, Synchronous-Rectified Step-Down Converters

* Thin, Small (1mm High) QFN Package

* Step-Up Converter for Backup Battery

* Main Power

* Adjustable from +1.25V to +5.5V

* Over 2A Load Current

* Up to 95% Efficiency

* Core Power

* Adjustable from 1V to 5V

* Internal Switches

* Up to 1.5A Load Current

* Up to 91% Efficiency

* Automatic Main Battery Switchover

* 100% (max) Duty Cycle

* Up to 1.25MHz Switching Frequency

* Input Voltage Range from +2.7V to +28V

* Four Low-Voltage Detectors

* 170µA Quiescent Current

* 8µA Shutdown Current

* Digital Soft-Start

* Independent Shutdown Inputs

Elecena nie prowadzi sprzedaży elementów elektronicznych, ani w niej nie pośredniczy.

Produkt pochodzi z oferty sklepu