elecena.pl

Digital-Camera Step-Up Slave DC-DC Controller

Analog Devices

Digital-Camera Step-Up Slave DC-DC Controller RSS Sample
  • Darmowa próbka
MPN:
MAX1801
Producent:
ANALOG DEVICES
Dodany do bazy:
Ostatnio widziany:

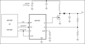
The MAX1801 step-up slave DC-DC controller is used with either the MAX1800 (step-up) or the MAX1802 (step-down) master DC-DC converter to provide a complete power-supply solution for digital still and digital video cameras. By using the master converter's reference voltage and oscillator, the size and the cost of the slave controller are reduced and all converters are guaranteed to switch at the same frequency.

The MAX1801 drives an external N-channel MOSFET and can be used in step-up, single-ended primary inductance converter (SEPIC), and flyback topologies. If extra supplies are required for a new design, slave controllers can be added to an existing master circuit with minimal redesign, saving both cost and time. The MAX1801 features a built-in soft-start, short-circuit protection, and an adjustable duty-cycle limit.

The MAX1801 is available in a space-saving 8-pin SOT23 package. Separate evaluation kits combining the MAX1800/MAX1801 (MAX1800EVKIT) and MAX1802/MAX1801 (MAX1802EVKIT) are available to expedite designs.

Applications

* Digital Still Cameras * Digital Video Cameras * Handheld Devices * Internet Access Tablets * PDAs * Portable DVD Players

* Provides Simple Expandability for the MAX1800 and MAX1802 Master Converters

* Operates in Step-Up, SEPIC, and Flyback Topologies

* 100kHz to 1MHz Adjustable Operating Frequency

* Duty-Cycle Limit Adjustable from 40% to 90%

* Soft-Start

* Short-Circuit Protection

* 0.01µA Supply Current in Shutdown Mode

* Tiny 8-Pin SOT23 Package

Elecena nie prowadzi sprzedaży elementów elektronicznych, ani w niej nie pośredniczy.

Produkt pochodzi z oferty sklepu