External Four-Input Feedback Integrator for Power Supplies
Analog Devices
RSS
Sample
- Darmowa próbka
- MPN:
- MAX1804
- Producent:
- ANALOG DEVICES
- Dodany do bazy:
- Ostatnio widziany:
Sugerowane produkty dla max1804
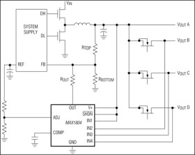
The MAX1804 feedback integrator is designed to improve voltage regulation in power-supply systems. The device corrects line- and load-regulation problems, and can be used to compensate for voltage drops in power-management distribution lines.
The regulation set point is determined by an external reference voltage applied at the ADJ pin. The difference between that reference and MAX1804 feedback is integrated, and a correction current is applied to the voltage regulator's feedback.
The MAX1804's four inputs allow voltage monitoring in several local and remote locations to correct for distribution losses caused by long traces, connectors, and switches. This eliminates the wasteful practice of permanently adjusting the regulator's output voltage high enough to correct for worst-case voltage drops. This is especially helpful in systems where the load current varies widely and portions of the load are often shut down or disconnected (for example, in notebook computers).
If a load switch is opened and the output voltage sensed at one input falls, the MAX1804 automatically disables that input and adjusts the regulator's output voltage to the lowest of remaining active inputs. If all inputs are disabled, the OUT pin is in a high-impedance state and makes no output voltage correction.
When SHDN-bar is low, the MAX1804 draws less than 1µA and its inputs and output are high impedance. The MAX1804 is available in a 10-pin µMAX® package, about half the size of an 8-pin SOIC.
Applications
* Notebook Computers
* High Precision (±1% max Error)
* Low Power (25µA Supply Current)
* Automatic Input Disable
* Shutdown (1µA max Supply Current)
* Inputs and Outputs High Impedance in Shutdown or When V+ = 0
* +2.7V to +5.5V Supply Range
* 2.8V to 5.5V Regulation Adjust Range
* Parallelable for More than Four Inputs
* 10-Pin µMAX Package
Elecena nie prowadzi sprzedaży elementów elektronicznych, ani w niej nie pośredniczy.
Produkt pochodzi z oferty sklepu Analog Devices