elecena.pl

Dynamically-Adjustable, Synchronous Step-Down Controller with Integrated Voltage Positioning

Analog Devices

Dynamically-Adjustable, Synchronous Step-Down Controller with Integrated Voltage Positioning RSS Sample
  • Darmowa próbka
MPN:
MAX1813
Producent:
ANALOG DEVICES
Dodany do bazy:
Ostatnio widziany:

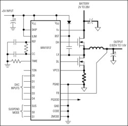
The MAX1813 step-down controller is intended for core CPU DC-DC converters in notebook computers. The controller features a dynamically adjustable output (5-bit DAC), ultra-fast transient response, high DC accuracy, and high efficiency necessary for leading-edge CPU core power supplies. Maxim's proprietary Quick-PWM™ quick-response, constant-on-time PWM control scheme handles wide input/output voltage ratios with ease and provides 100ns “instant-on” response to load transients while maintaining a relatively constant switching frequency.

The MAX1813 is designed specifically for CPU core applications requiring a voltage-positioned supply. The voltage-positioning input (VPCS), combined with a high-DC-accuracy control loop, is used to implement a power supply that modifies its output set point in response to the load current. This arrangement decreases full-load power dissipation and reduces the required number of output capacitors.

The output voltage can be dynamically adjusted through the 5-bit digital-to-analog converter (DAC) inputs over a 0.600V to 2V range. The MAX1813 includes an internal multiplexer that selects between three different DAC code settings. The first two inputs are controlled by five digital input pins (D0–D4). The third input is used for the suspend mode and controlled by two 4-level input pins (S0, S1). Output voltage transitions are accomplished with a proprietary precision slew-rate control that minimizes surge currents to and from the battery while guaranteeing “just-in-time” arrival at the new DAC setting.

The MAX1813's 28V input range enables single-stage buck conversion from high-voltage batteries for the maximum possible efficiency. Alternatively, the controller's high-frequency capability combined with two-stage conversion (stepping down the +5V system supply instead of the battery) allows the smallest possible physical size.

The MAX1813 is available in a 28-pin QSOP package.

Applications

* CPU Core Supplies * Docking Stations * Notebook Computers (IMVP-II/Coppermine) * Single-Stage (BATT to VCORE) Converters * Two-Stage (+5V to VCORE) Converters

* High-Efficiency Voltage Positioning

* Quick-PWM Architecture

* ±1% VOUT Accuracy Over Line

* Adjustable Output Slew Rate

* 0.600V to 2V Adjustable Output Range (5-Bit DAC)

* 2V to 28V Battery Input Range

* 200/300/600/1000kHz Switching Frequency

* Output Undervoltage and Overvoltage Protection

* Drives Large Synchronous-Rectifier MOSFETs

* ±20% Accurate Current-Limit

* 10µA Shutdown Supply Current

* 2V ±1% Reference Output

* Power-Good (PGOOD) Indicator

* Small 28-Pin QSOP Package

Elecena nie prowadzi sprzedaży elementów elektronicznych, ani w niej nie pośredniczy.

Produkt pochodzi z oferty sklepu