elecena.pl

Compact, High-Efficiency, Dual-Output, Step-Up DC-DC Converter

Analog Devices

Compact, High-Efficiency, Dual-Output, Step-Up DC-DC Converter RSS Sample
  • Darmowa próbka
MPN:
MAX1817
Producent:
ANALOG DEVICES
Dodany do bazy:
Ostatnio widziany:
Zmiana ceny:
-100% (22.01.2025)
Poprzednia cena:
2.30

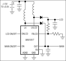
The MAX1817 is a compact, high-efficiency, dual-output step-up converter for portable devices that provides both the main logic supply and the LCD bias. The device operates from an input voltage of +1.5V to +5.5V, allowing the use of 2- or 3-cell alkaline batteries, or 1-cell lithium-ion (Li+) batteries.

The MAX1817's main regulator supplies 125mA at either a preset 3.3V or an adjustable 2.5V to 5.5V output voltage with up to 88% efficiency. A 0.1µA shutdown state also minimizes battery drain. The MAX1817's secondary step-up converter provides the LCD bias voltage and is adjustable up to +28V.

Other features include a fast switching frequency to reduce the size of external components and a low quiescent current to maximize battery life. Both outputs can be independently shut down for improved flexibility.

The MAX1817 is supplied in a compact 10-pin µMAX package. The MAX1817 evaluation kit (MAX1817EVKIT) is available to speed up design.

Applications

* GPS Receivers * MP3 Players * Organizers/Translators * PDAs

* Dual Step-Up Converter in a Tiny 10-Pin µMAX Package

* Main Output

* Up to 125mA Load Current

* Fixed 3.3V or Adjustable 2.5V to 5.5V

* Up to 88% Efficiency

* Internal Switch

* LCD Output

* Up to 28V for LCD Bias

* Internal Switch

* Input Voltage Range +1.5V to +5.5V

* Minimal External Components Required

* 0.1µA Logic-Controlled Shutdown

* Low 15µA Quiescent Supply Current

Elecena nie prowadzi sprzedaży elementów elektronicznych, ani w niej nie pośredniczy.

Produkt pochodzi z oferty sklepu