High-Efficiency Step-Up Converters with Reverse Battery Protection
Analog Devices
RSS
Sample
- Darmowa próbka
- MPN:
- MAX1835
- Producent:
- ANALOG DEVICES
- Dodany do bazy:
- Ostatnio widziany:
Sugerowane produkty dla max1832
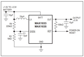
The MAX1832-MAX1835 are high-efficiency step-up converters with complete reverse battery protection that protects the device and the load when the battery is reversed. They feature a built-in synchronous rectifier, which allows for over 90% efficiency and reduces size and cost by eliminating the need for an external Schottky diode.
These step-up converters operate from a +1.5V to +5.5V input voltage range and deliver up to 150mA of load current. The MAX1833EUT/MAX1835EUT (SOT devices) have a fixed 3.3V output voltage. The MAX1833ETT30 (TDFN device) has a fixed 3.0V output voltage. The MAX1832/MAX1834 have adjustable outputs from +2V to +5.5V. In shutdown, the MAX1832/MAX1833 connect the battery input to the voltage output, allowing the input battery to be used as a backup or real-time clock supply when the converter is off (see Selector Guide).
MAX183EUT devices are available in a miniature 6-pin SOT23 package. The MAX1833ETT30 is available in a 3mm x 3mm thin DFN package. The MAX1832EVKIT is available to speed designs.
Applications
* Battery Backup * Cordless Phones * Digital Cameras * Handheld Instruments * Local 3.3V to 5V Supplies * Medical Diagnostic Equipment * Pagers * PC Cards * Remote Wireless Transmitters
* Reverse Battery Protection for DC-DC Converter and Load
* Up to 90% Efficiency
* No External Diode or FETs Needed
* Internal Synchronous Rectifier
* 4µA Quiescent Current
* <1µA Shutdown Supply Current
* +1.5V to +5.5V Input Voltage Range
* Accurate active-low SHDN Threshold for Low-Battery Cutoff
* BATT Connected to OUT in Shutdown for Backup Power (MAX1832/MAX1833)
* RST-bar Output (MAX1833/MAX1835)
* Fixed 3.3V/3.0V Output Voltage
* Adjustable Output Voltage (MAX1832/MAX1834)
* Up to 150mA Output Current
* Tiny 6-Pin SOT23 Package
* Tiny 6-Pin Thin QFN Package (MAX1833ETT30)
Elecena nie prowadzi sprzedaży elementów elektronicznych, ani w niej nie pośredniczy.
Produkt pochodzi z oferty sklepu Analog Devices