elecena.pl

High-Speed Step-Down Controller with Accurate Current Limit for Notebook Computers

Analog Devices

High-Speed Step-Down Controller with Accurate Current Limit for Notebook Computers RSS Sample
  • Darmowa próbka
MPN:
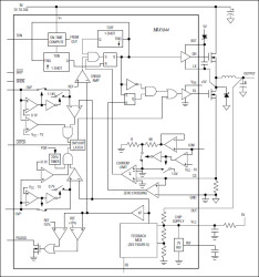
MAX1844
Producent:
ANALOG DEVICES
Dodany do bazy:
Ostatnio widziany:

The MAX1844 pulse-width modulation (PWM) controller provides high efficiency, excellent transient response, and high DC output accuracy needed for stepping down high-voltage batteries to generate low-voltage CPU core or chipset/RAM supplies in notebook computers.

Maxim's proprietary Quick-PWM™ quick-response, constant-on-time PWM control scheme handles wide input/output voltage ratios with ease and provides 100ns “instant-on” response to load transients while maintaining a relatively constant switching frequency. Efficiency is enhanced by an ability to drive very large synchronous-rectifier MOSFETs. Accurate current sensing to ensure reliable overload protection is available using an external current-sense resistor in series with the synchronous rectifier. Alternatively, the synchronous rectifier itself can be used for less accurate current sensing at the lowest possible power dissipation.

Single-stage buck conversion allows the MAX1844 to directly step down high-voltage batteries for the highest possible efficiency. Alternatively, two-stage conversion (stepping down the 5V system supply instead of the battery) at a higher switching frequency allows the minimum possible physical size.

The MAX1844 is intended for CPU core, chipset, DRAM, or other low-voltage supplies as low as 1V. It is available in 20-pin QSOP, and QFN packages and includes both adjustable overvoltage and undervoltage protection.

For a dual step-down PWM controller with accurate current limit, refer to the MAX1845. The MAX1714/ MAX1715 single/dual PWM controllers are similar to the MAX1844/MAX1845 but do not use current-sense resistors.

Applications

* 1.8V and 2.5V Supplies * Chipset/RAM Supplies as Low as 1V * CPU Core Supplies * Notebook Computers

* Ultra-High Efficiency

* Accurate Current-Limit Option

* Quick-PWM with 100ns Load-Step Response

* 1% VOUT Accuracy Over Line and Load

* 1.8V/2.5V Fixed or 1V to 5.5V Adjustable Output Range

* 2V to 28V Battery Input Range

* 200/300/450/600kHz Switching Frequency

* Adjustable Overvoltage Protection

* Adjustable Undervoltage Protection

* 1.7ms Digital Soft-Start

* Drives Large Synchronous-Rectifier FETs

* 2V ±1% Reference Output

* Power-Good Window Comparator

Elecena nie prowadzi sprzedaży elementów elektronicznych, ani w niej nie pośredniczy.

Produkt pochodzi z oferty sklepu