elecena.pl

White LED Step-Up Converter in SOT23

Analog Devices

White LED Step-Up Converter in SOT23 RSS Sample
  • Darmowa próbka
MPN:
MAX1848
Producent:
ANALOG DEVICES
Dodany do bazy:
Ostatnio widziany:

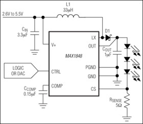
The MAX1848 drives white LEDs with a constant current to provide backlight in cell phones, PDAs, and other hand-held devices. The step-up converter topology allows series connection of the white LEDs so that the LED currents are identical for uniform brightness. This configuration eliminates the need for ballast resistors and expensive factory calibration. Other benefits include greater simplicity, lower cost, higher efficiency, and greater reliability.

This step-up PWM converter includes an internal, high-voltage, low RDSON N-channel MOSFET switch for high efficiency and maximum battery life. A single analog voltage Dual Mode™ input provides a simple means of brightness adjustment and on/off control. Fast 1.2MHz current-mode PWM control allows for small input and output capacitors and a small inductor while minimizing ripple on the input supply/battery. Programmable soft-start eliminates inrush current during startup.

The MAX1848 is available in space-saving 8-pin thin QFN (3mm x 3mm) and 8-pin SOT23 packages.

Applications

* Cell Phones/Smartphones * e-Books and Subnotebooks * PDAs, Palmtops, and Wireless Handhelds * White LED Display Backlighting

* Constant Current Regulation for Uniform Illumination

* High 87% Efficiency

* Analog or Logic Control of LED Intensity

* 0.8W Output Power with Internal High-Voltage MOSFET Switch

* Small, Low-Profile External Components

* 2.6V to 5.5V Input Range

* 13V Maximum Output with Overvoltage Protection

* Optimized for Low Input Ripple

* Programmable Soft-Start

* 0.3µA Shutdown Current

* Small 8-pin Thin QFN (3mm x 3mm) and 8-Pin SOT23 Packages

Elecena nie prowadzi sprzedaży elementów elektronicznych, ani w niej nie pośredniczy.

Produkt pochodzi z oferty sklepu