elecena.pl

Low-Power, 8-Channel, Serial 12-Bit ADCs

Analog Devices

Low-Power, 8-Channel, Serial 12-Bit ADCs RSS Sample
  • Darmowa próbka
MPN:
MAX186
Producent:
ANALOG DEVICES
Dodany do bazy:
Ostatnio widziany:
Zmiana ceny:
-100% (21.01.2025)
Poprzednia cena:
35.56

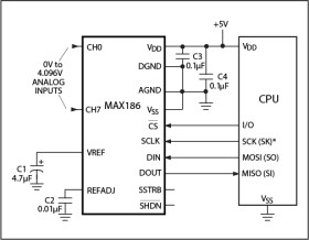
The MAX186/MAX188 are 12-bit data-acquisition systems that combine an 8-channel multiplexer, high-bandwidth track/hold, and serial interface together with high conversion speed and ultra-low power consumption. The devices operate with a single +5V supply or dual ±5V supplies. The analog inputs are software configurable for unipolar/bipolar and single-ended/differential operation.

The 4-wire serial interface directly connects to SPI, QSPI™ and MICROWIRE® devices without external logic. A serial strobe output allows direct connection to TMS320 family digital signal processors. The MAX186/MAX188 use either the internal clock or an external serial-interface clock to perform successive-approximation A/D conversions. The serial interface can operate beyond 4MHz when the internal clock is used.

The MAX186 has an internal 4.096V reference while the MAX188 requires an external reference. Both parts have a reference-buffer amplifier that simplifies gain trim.

The MAX186/MAX188 provide a hard-wired active-low SHDN pin and two software-selectable power-down modes. Accessing the serial interface automatically powers up the devices, and the quick turn-on time allows the MAX186/MAX188 to be shut down between every conversion. Using this technique of powering down between conversions, supply current can be cut to under 10µA at reduced sampling rates.

The MAX186/MAX188 are available in 20-pin PDIP and SO packages, and in a shrink small-outline package (SSOP), that occupies 30% less area than an 8-pin PDIP. For applications that call for a parallel interface, see the MAX180/MAX181 data sheet. For anti-aliasing filters, consult the MAX274/MAX275 data sheet. Applications

* Automated Test Equipment (ATE) * Battery-Powered Applications * Data Acquisition * High-Accuracy Process Control * Medical Instruments * Portable Data Logging * Robotics

* 8-Channel Single-Ended or 4-Channel Differential Inputs

* Single +5V or ±5V Operation

* Low Power:

* 1.5mA (Operating Mode)

* 2µA (Power-Down Mode)

* Internal Track/Hold, 133kHz Sampling Rate

* Internal 4.096V Reference (MAX186)

* SPI-/QSPI-/MICROWIRE-/TMS320-Compatible 4-Wire Serial Interface

* Software-Configurable Unipolar or Bipolar Inputs

* 20-Pin PDIP, SO, SSOP Packages

* Evaluation Kit Available

Elecena nie prowadzi sprzedaży elementów elektronicznych, ani w niej nie pośredniczy.

Produkt pochodzi z oferty sklepu